HOME   LIST
‹–   –›

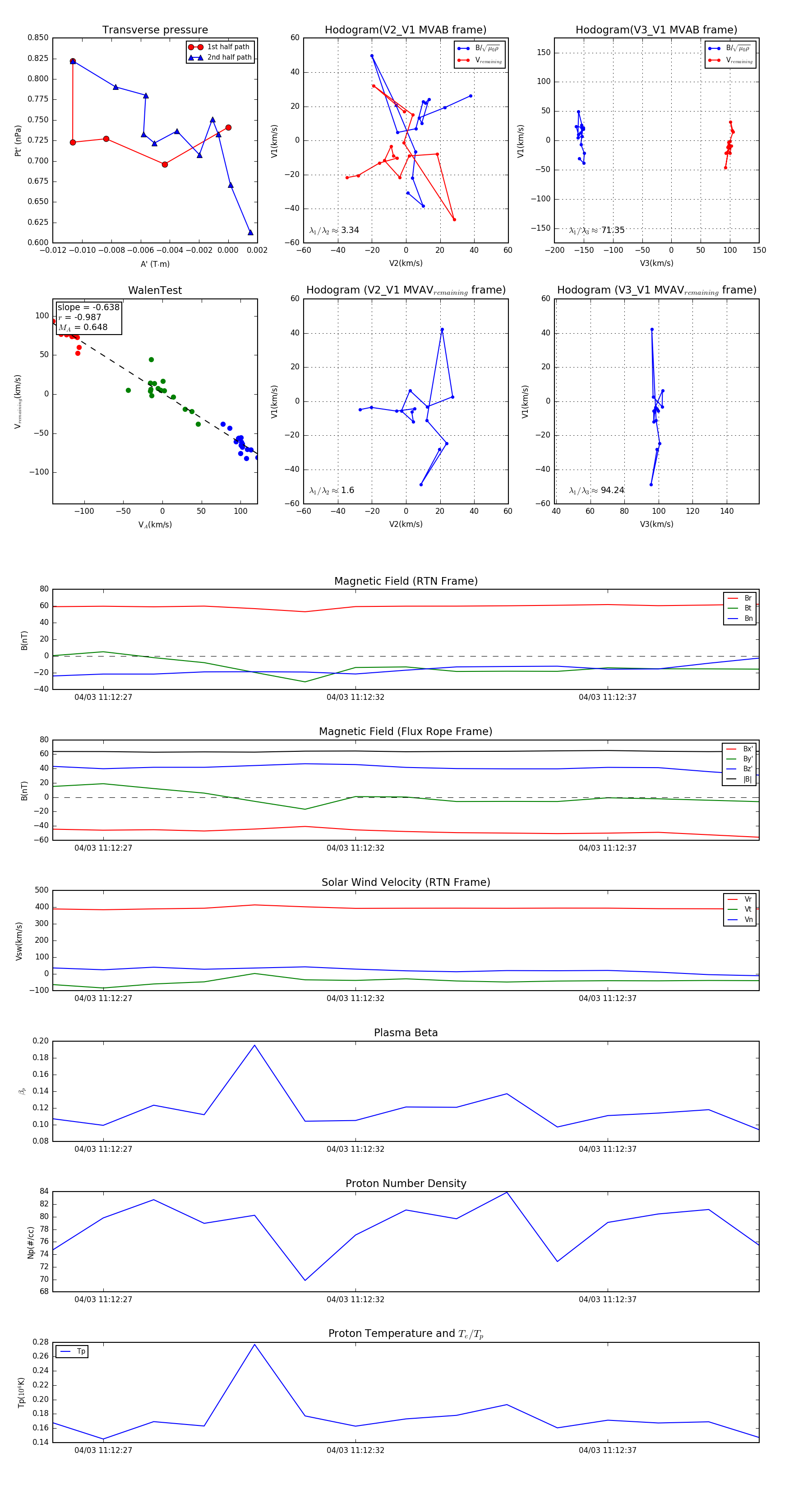
Flux Rope in 2024

Flux Rope Event 2024-04-03 11:12:26 ~ 2024-04-03 11:12:40 (15 seconds)


plot