HOME   LIST
‹–   –›

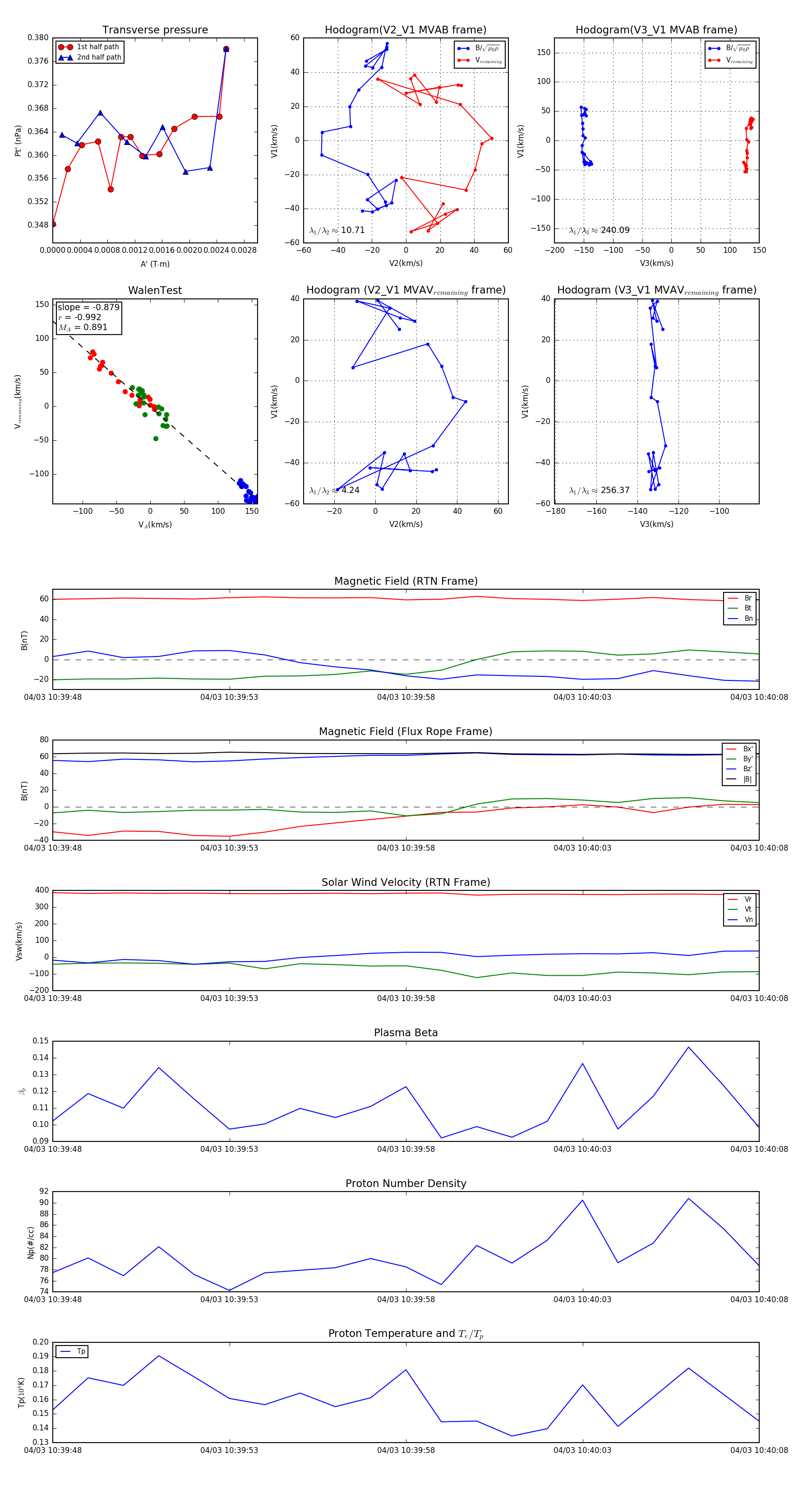
Flux Rope in 2024

Flux Rope Event 2024-04-03 10:39:48 ~ 2024-04-03 10:40:08 (21 seconds)


plot