HOME   LIST
‹–   –›

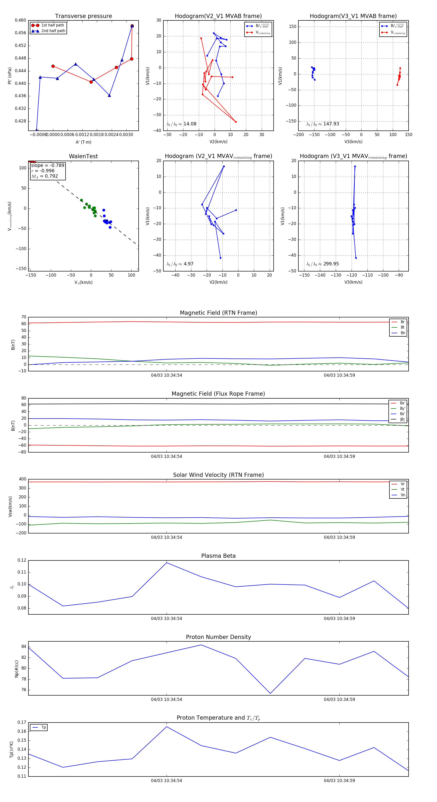
Flux Rope in 2024

Flux Rope Event 2024-04-03 10:34:50 ~ 2024-04-03 10:35:01 (12 seconds)


plot