HOME   LIST
‹–   –›

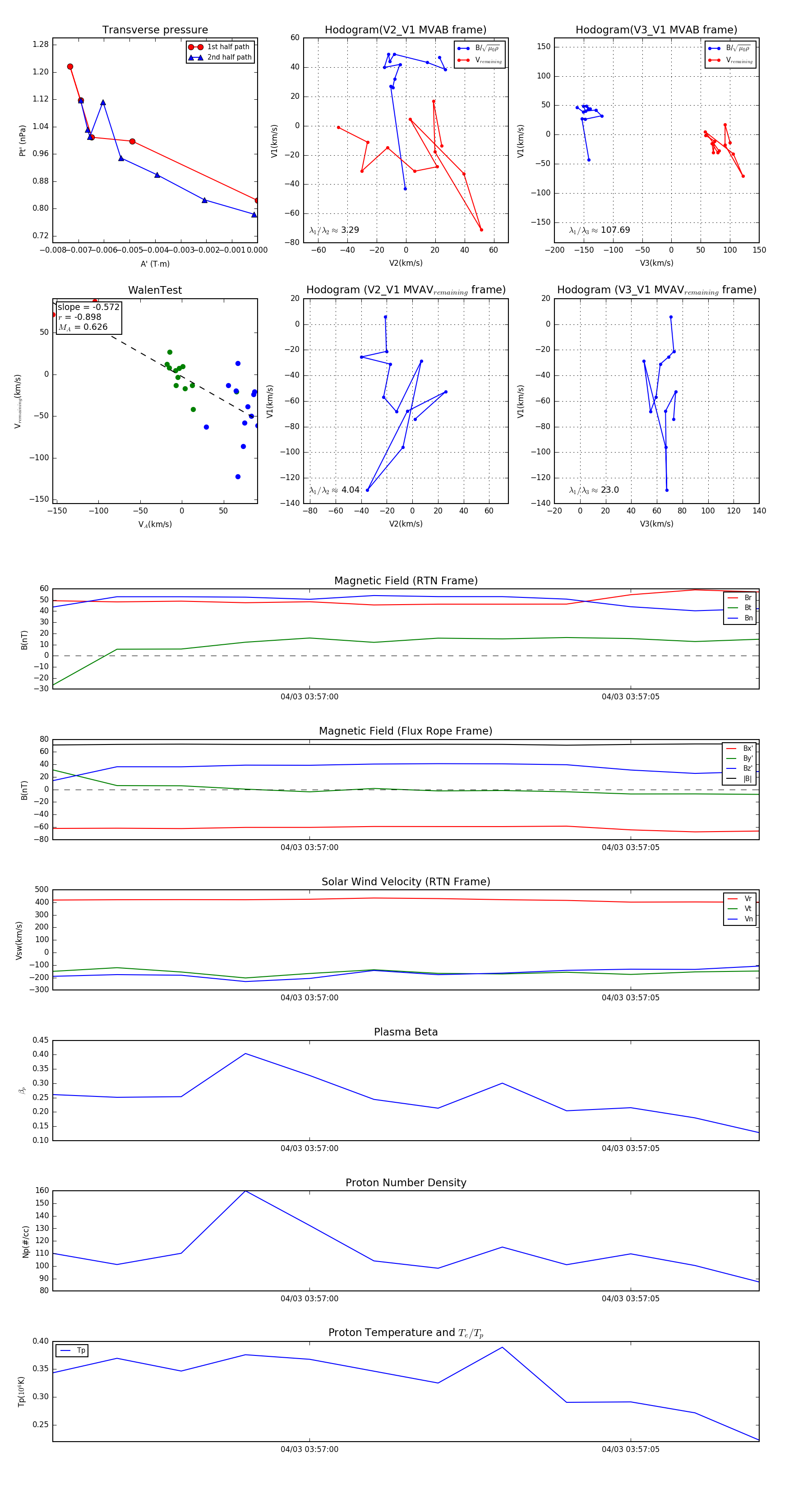
Flux Rope in 2024

Flux Rope Event 2024-04-03 03:56:56 ~ 2024-04-03 03:57:07 (12 seconds)


plot