HOME   LIST
‹–   –›

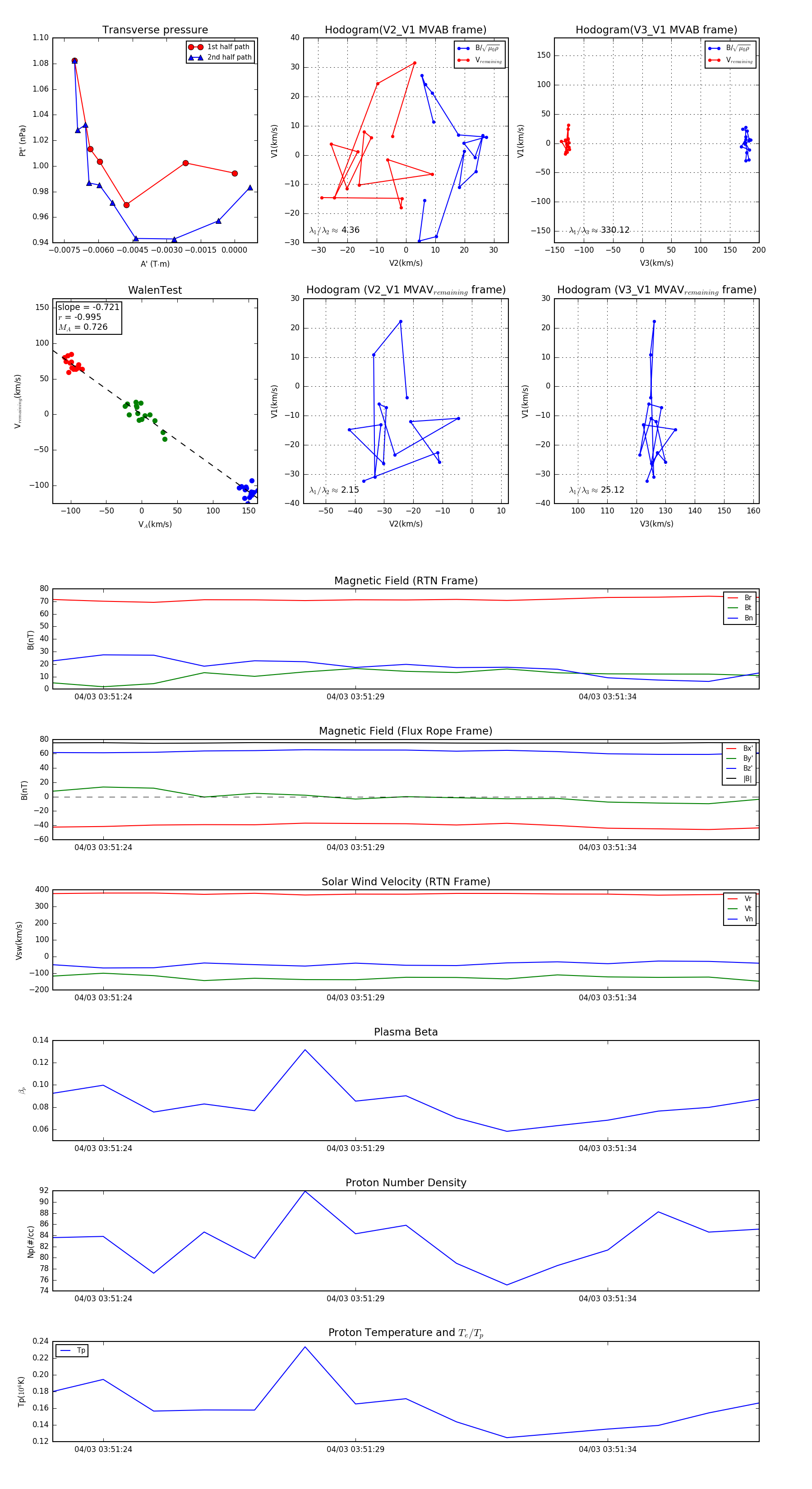
Flux Rope in 2024

Flux Rope Event 2024-04-03 03:51:23 ~ 2024-04-03 03:51:37 (15 seconds)


plot