HOME   LIST
‹–   –›

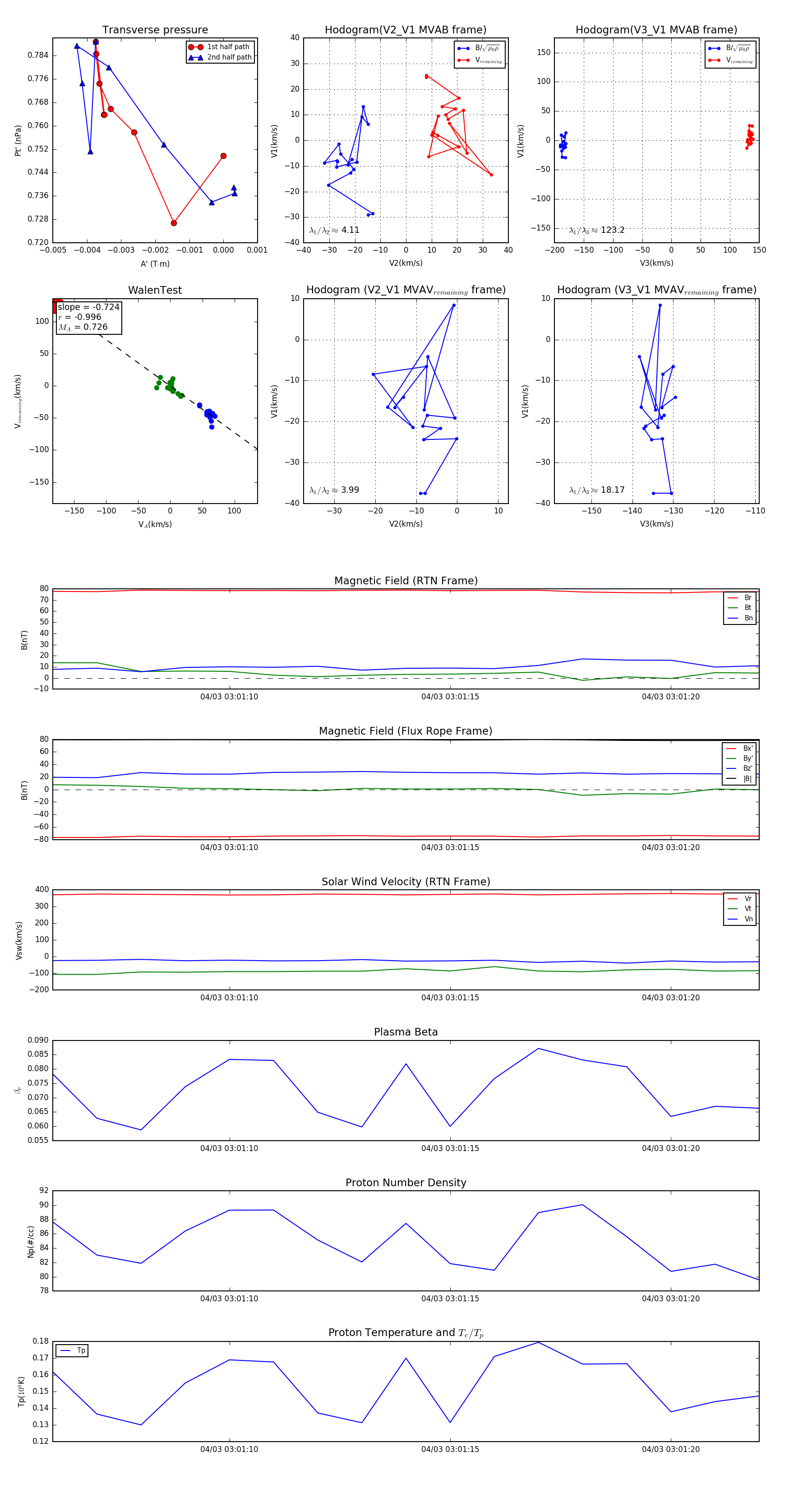
Flux Rope in 2024

Flux Rope Event 2024-04-03 03:01:06 ~ 2024-04-03 03:01:22 (17 seconds)


plot