HOME   LIST
‹–   –›

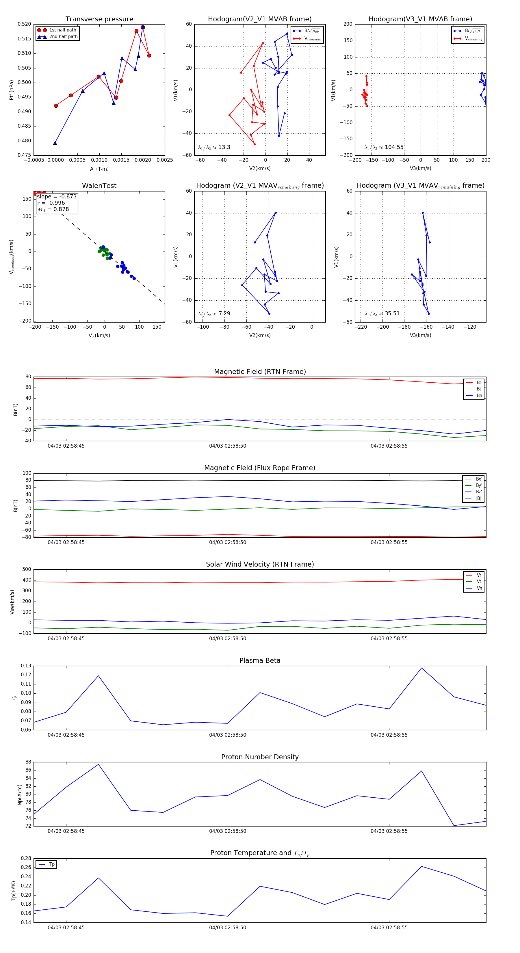
Flux Rope in 2024

Flux Rope Event 2024-04-03 02:58:44 ~ 2024-04-03 02:58:58 (15 seconds)


plot