HOME   LIST
‹–   –›

Flux Rope in 2024

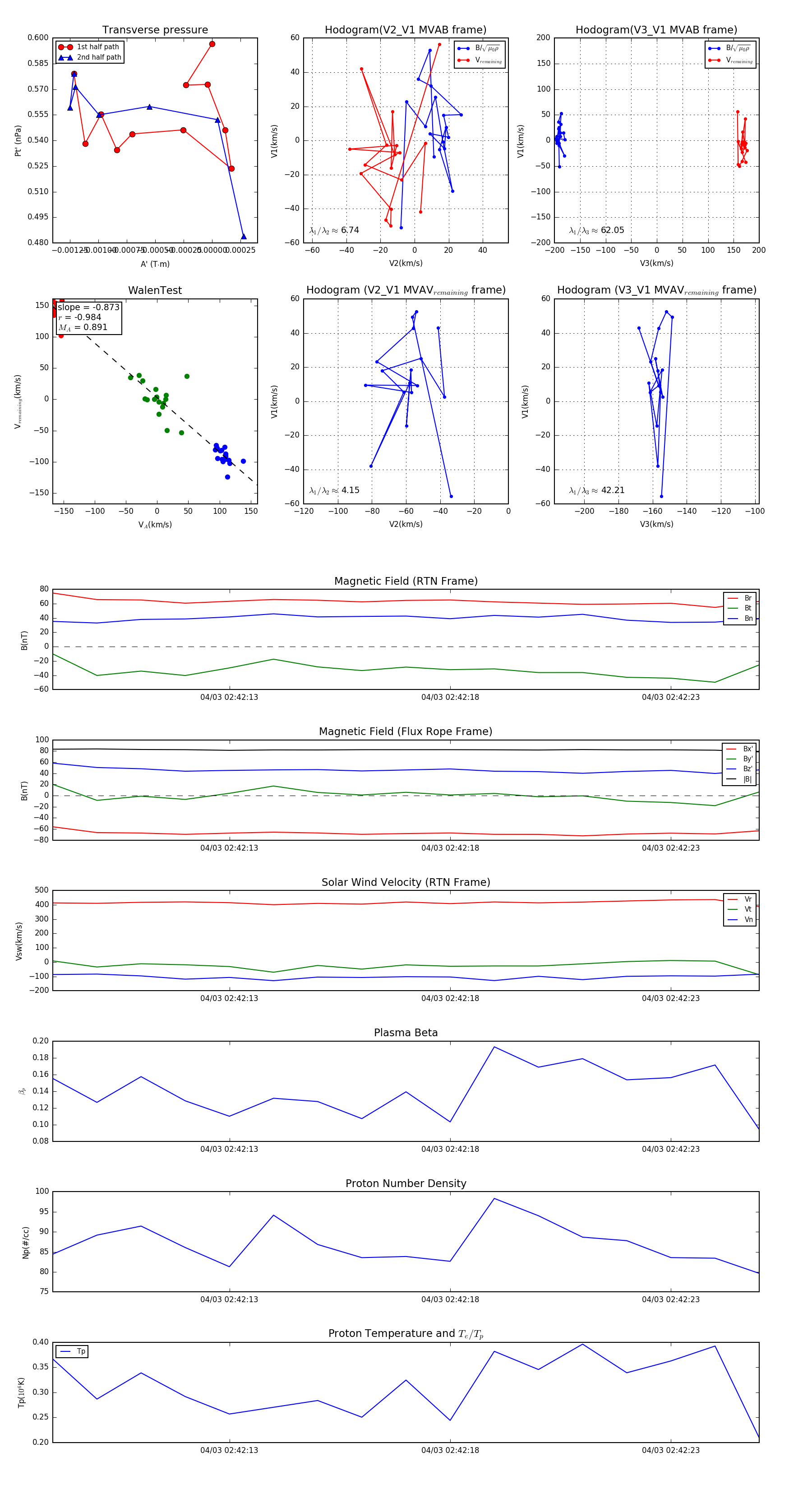
Flux Rope Event 2024-04-03 02:42:09 ~ 2024-04-03 02:42:25 (17 seconds)


plot