HOME   LIST
‹–   –›

Flux Rope in 2024

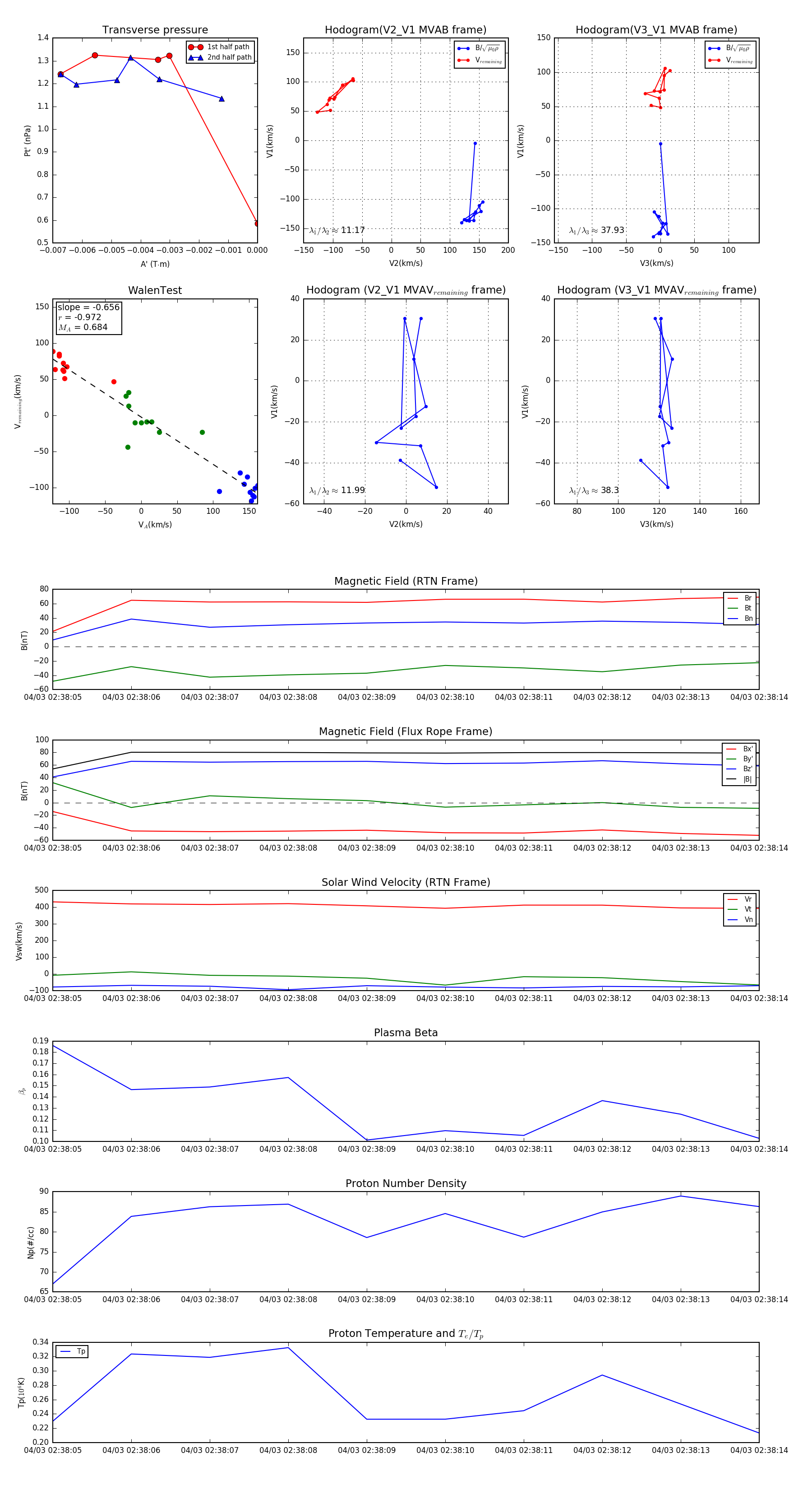
Flux Rope Event 2024-04-03 02:38:05 ~ 2024-04-03 02:38:14 (10 seconds)


plot