HOME   LIST
‹–   –›

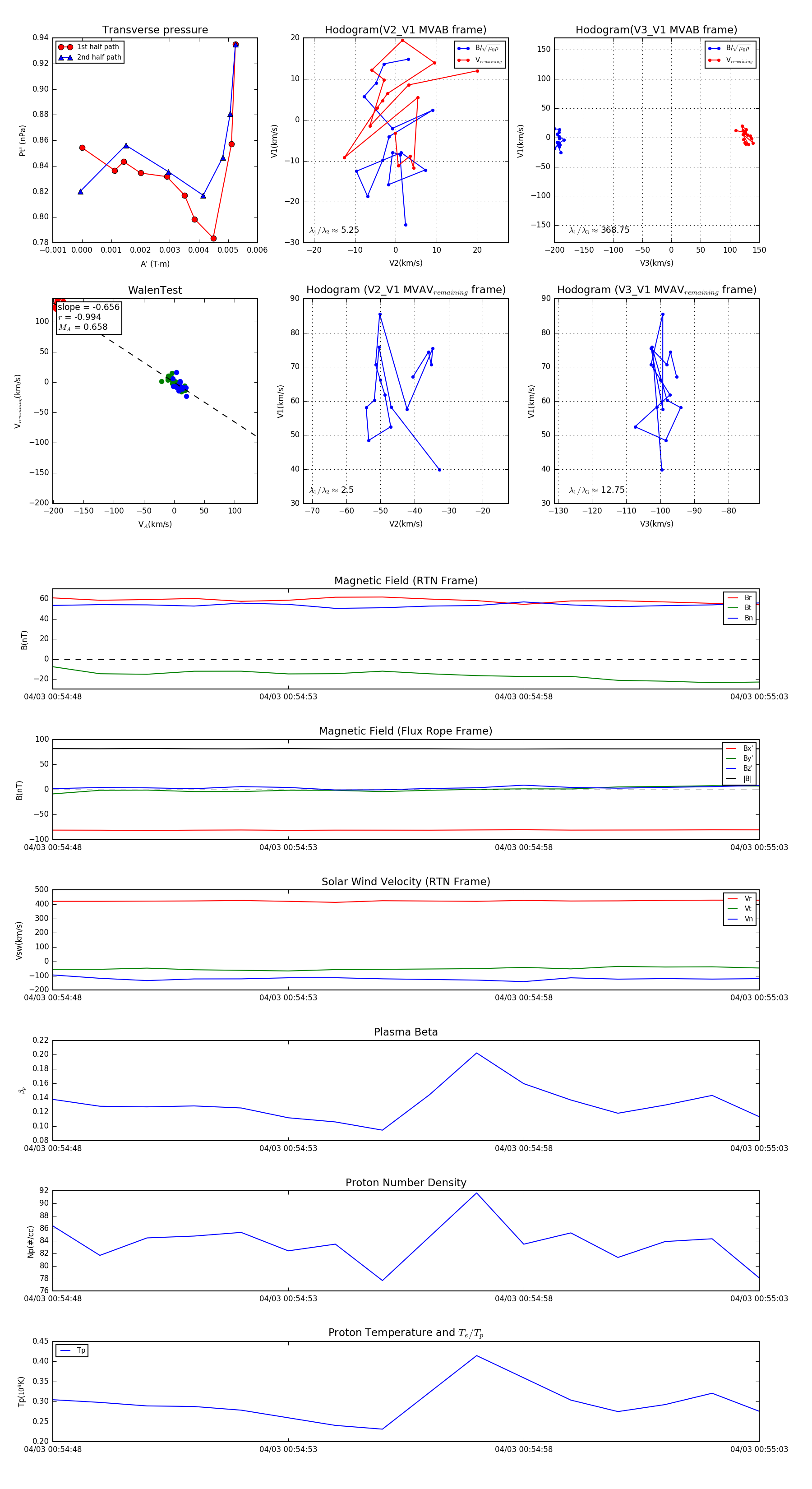
Flux Rope in 2024

Flux Rope Event 2024-04-03 00:54:48 ~ 2024-04-03 00:55:03 (16 seconds)


plot