HOME   LIST
‹–   –›

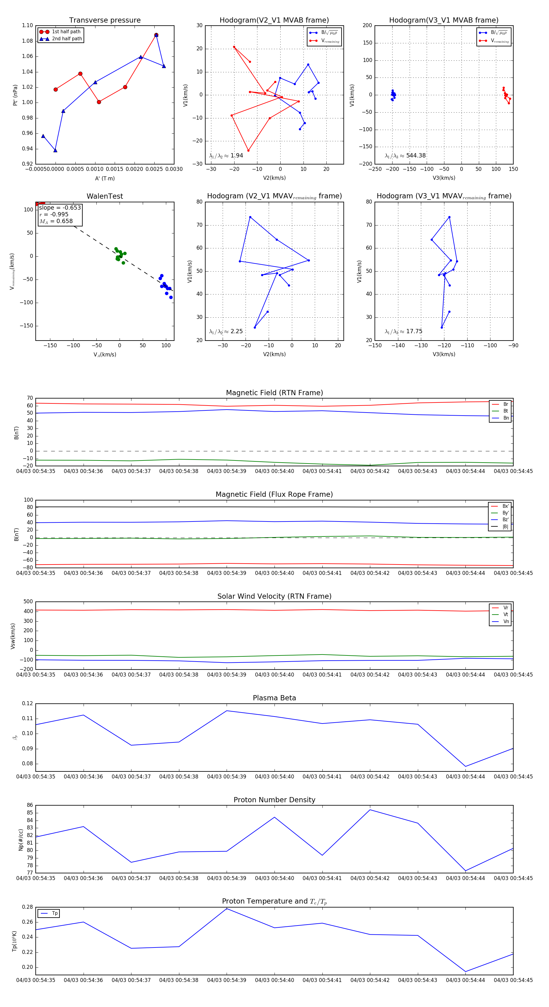
Flux Rope in 2024

Flux Rope Event 2024-04-03 00:54:35 ~ 2024-04-03 00:54:45 (11 seconds)


plot