HOME   LIST
‹–   –›

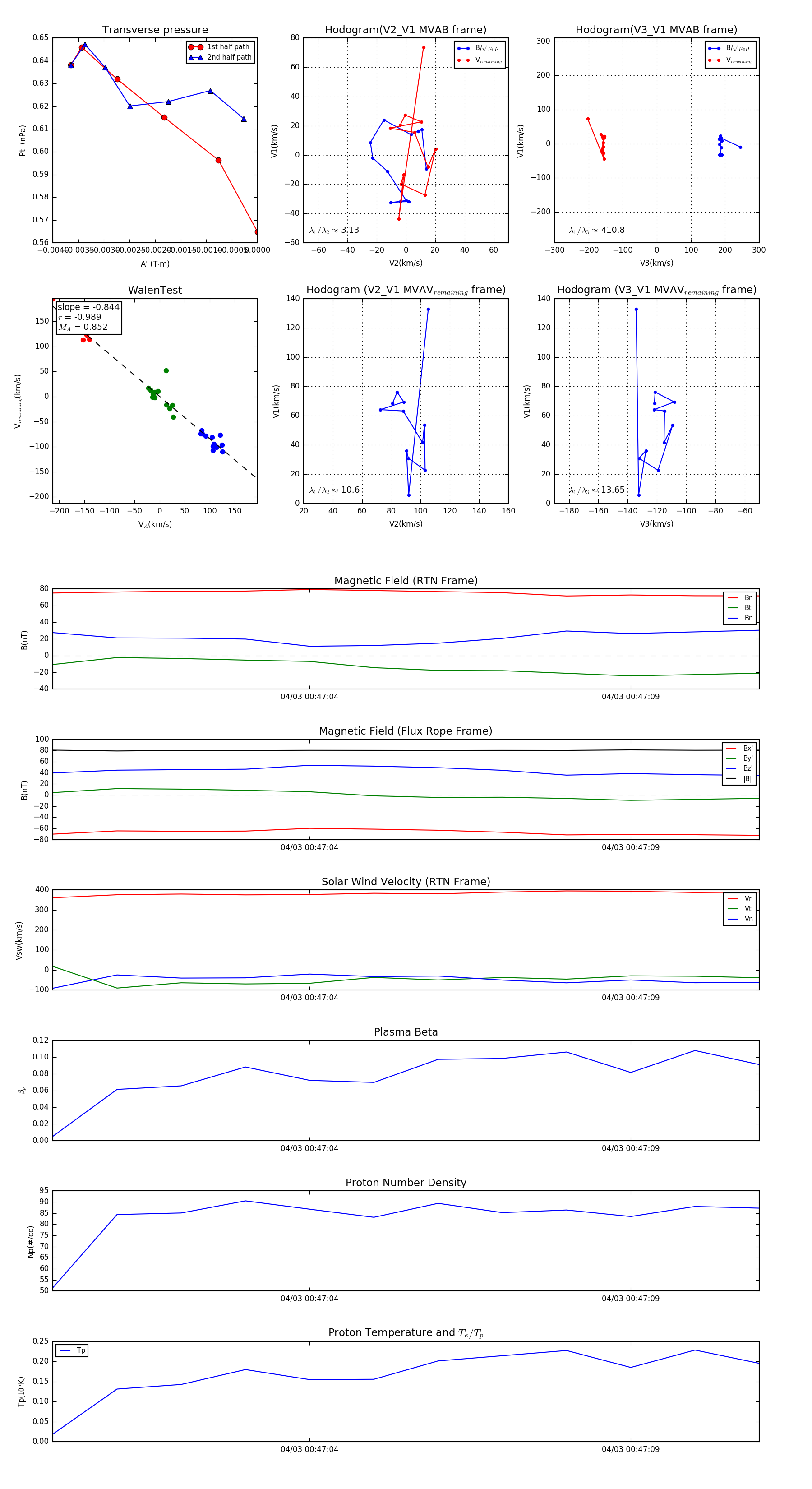
Flux Rope in 2024

Flux Rope Event 2024-04-03 00:47:00 ~ 2024-04-03 00:47:11 (12 seconds)


plot