HOME   LIST
‹–   –›

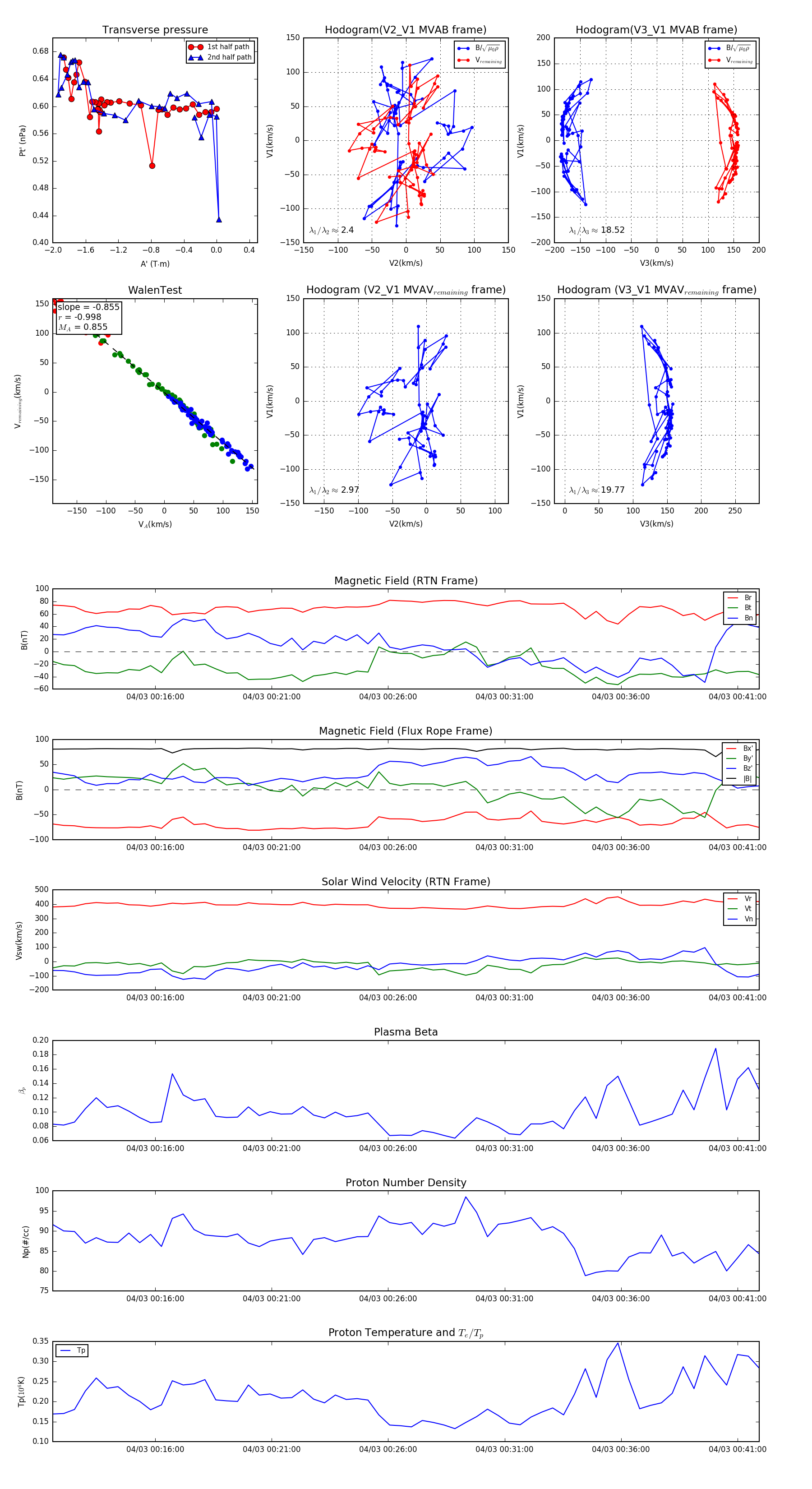
Flux Rope in 2024

Flux Rope Event 2024-04-03 00:11:36 ~ 2024-04-03 00:41:56 (1821 seconds)


plot