HOME   LIST
‹–   –›

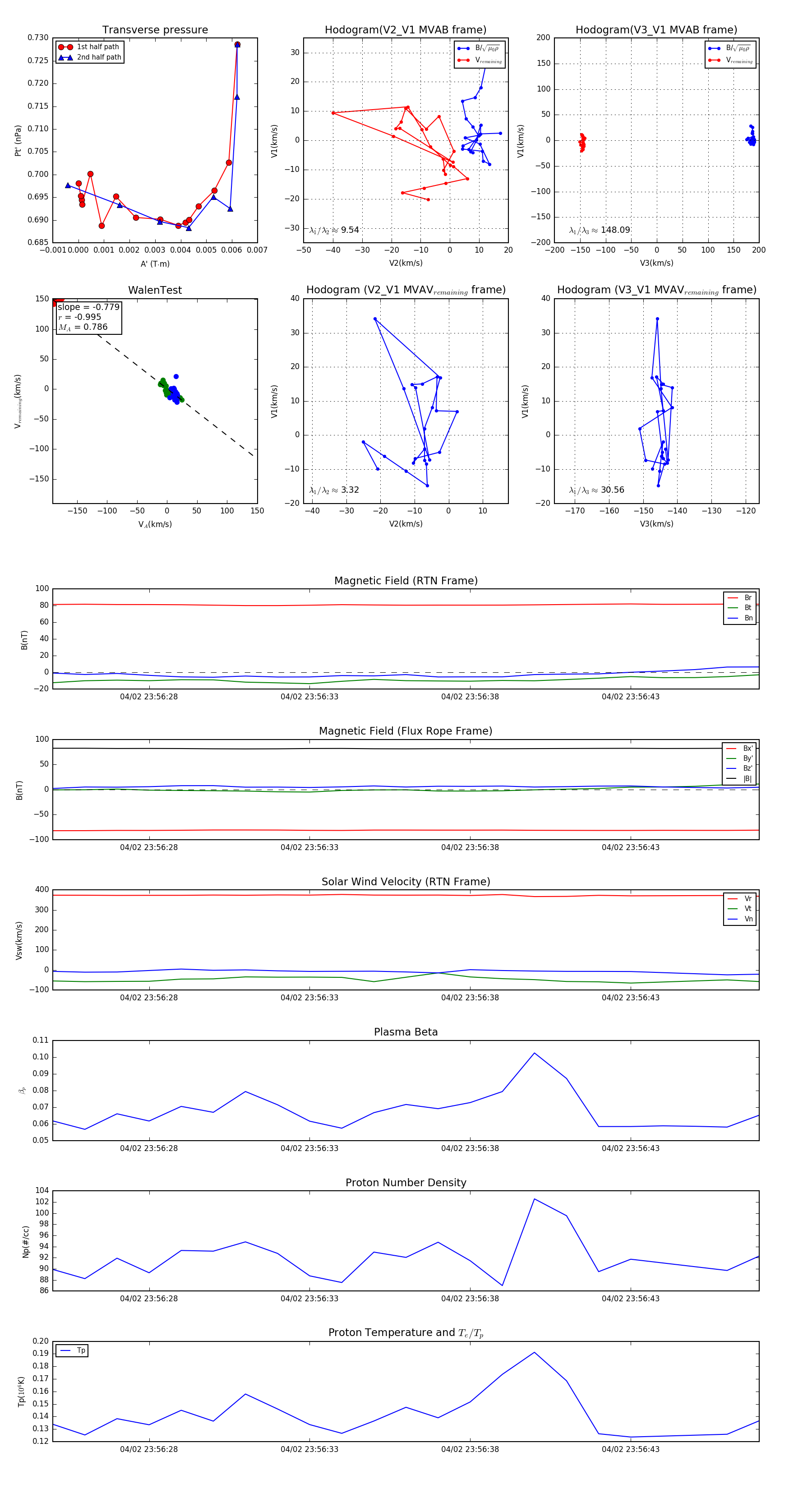
Flux Rope in 2024

Flux Rope Event 2024-04-02 23:56:25 ~ 2024-04-02 23:56:47 (23 seconds)


plot