HOME   LIST
‹–   –›

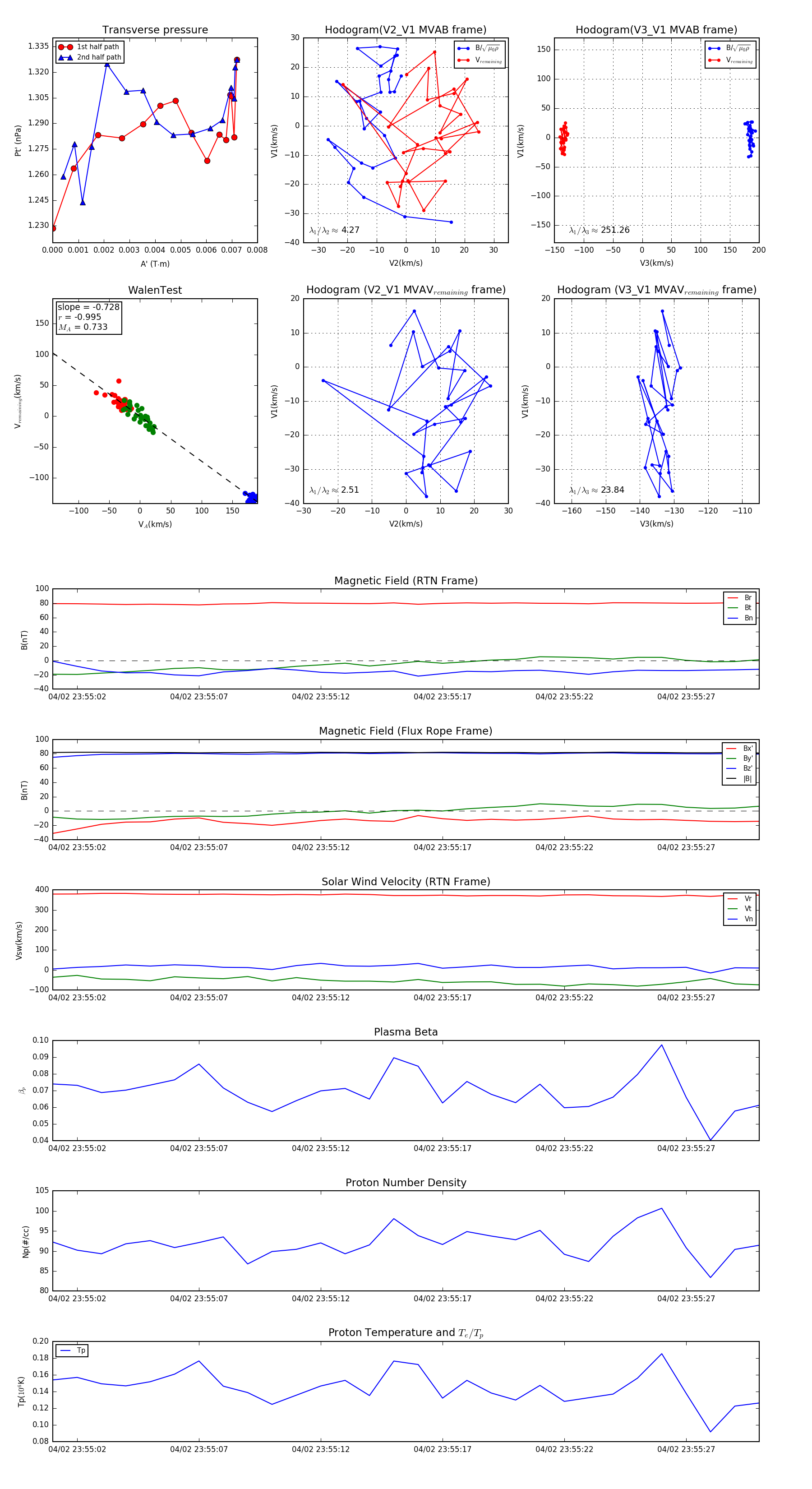
Flux Rope in 2024

Flux Rope Event 2024-04-02 23:55:01 ~ 2024-04-02 23:55:30 (30 seconds)


plot