HOME   LIST
‹–   –›

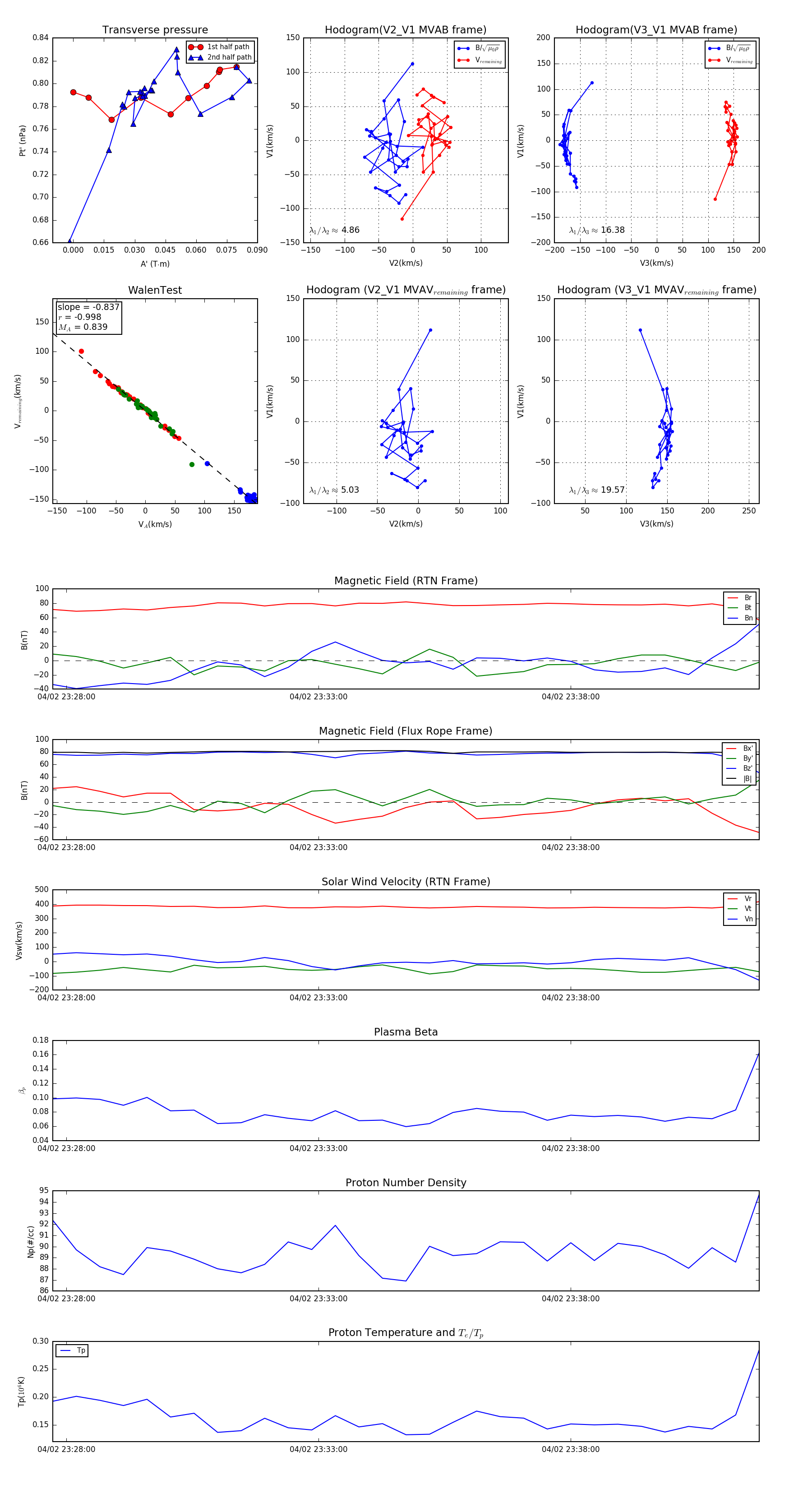
Flux Rope in 2024

Flux Rope Event 2024-04-02 23:27:44 ~ 2024-04-02 23:41:44 (841 seconds)


plot