HOME   LIST
‹–   –›

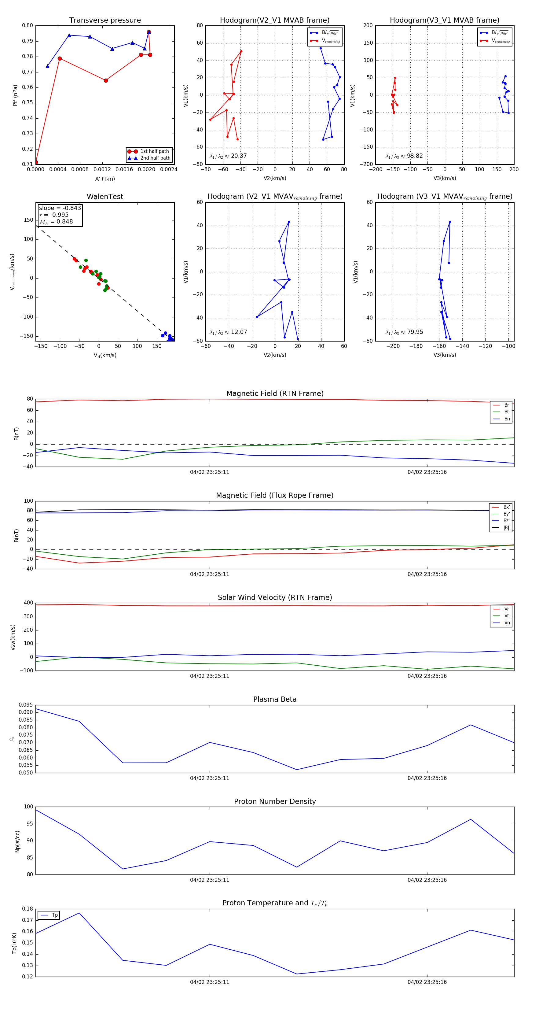
Flux Rope in 2024

Flux Rope Event 2024-04-02 23:25:07 ~ 2024-04-02 23:25:18 (12 seconds)


plot