HOME   LIST
‹–   –›

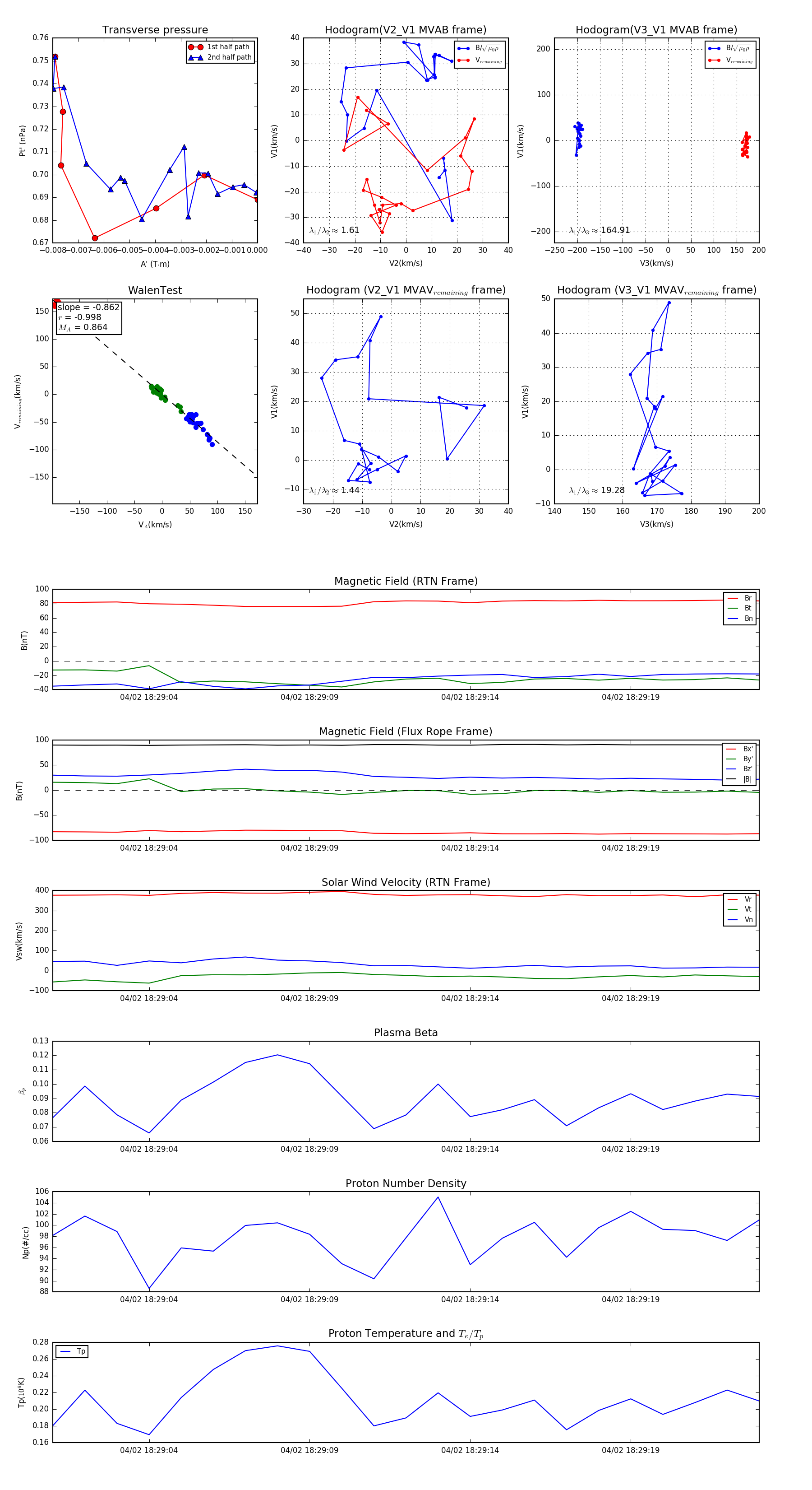
Flux Rope in 2024

Flux Rope Event 2024-04-02 18:29:01 ~ 2024-04-02 18:29:23 (23 seconds)


plot