HOME   LIST
‹–   –›

Flux Rope in 2024

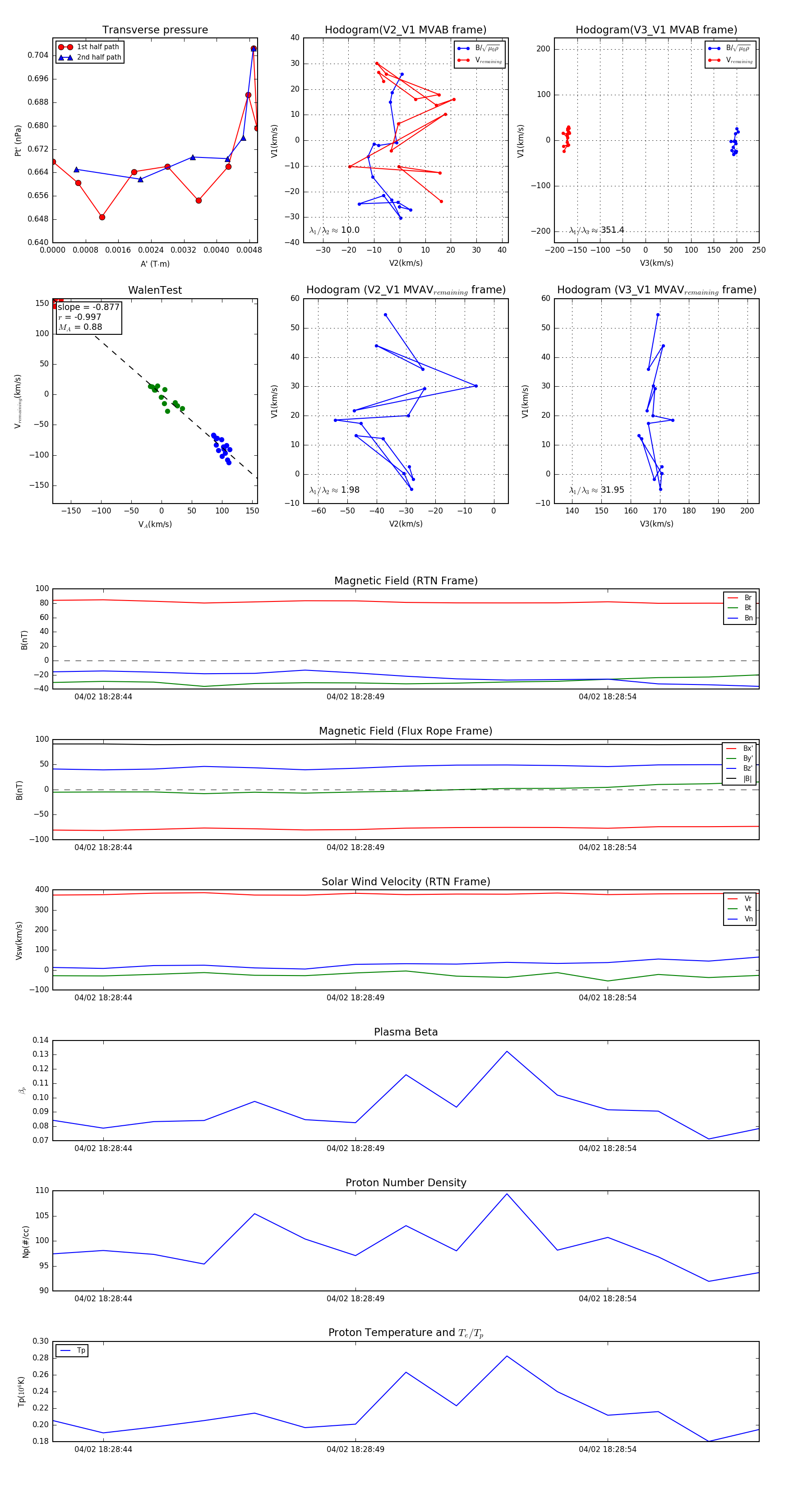
Flux Rope Event 2024-04-02 18:28:43 ~ 2024-04-02 18:28:57 (15 seconds)


plot