HOME   LIST
‹–   –›

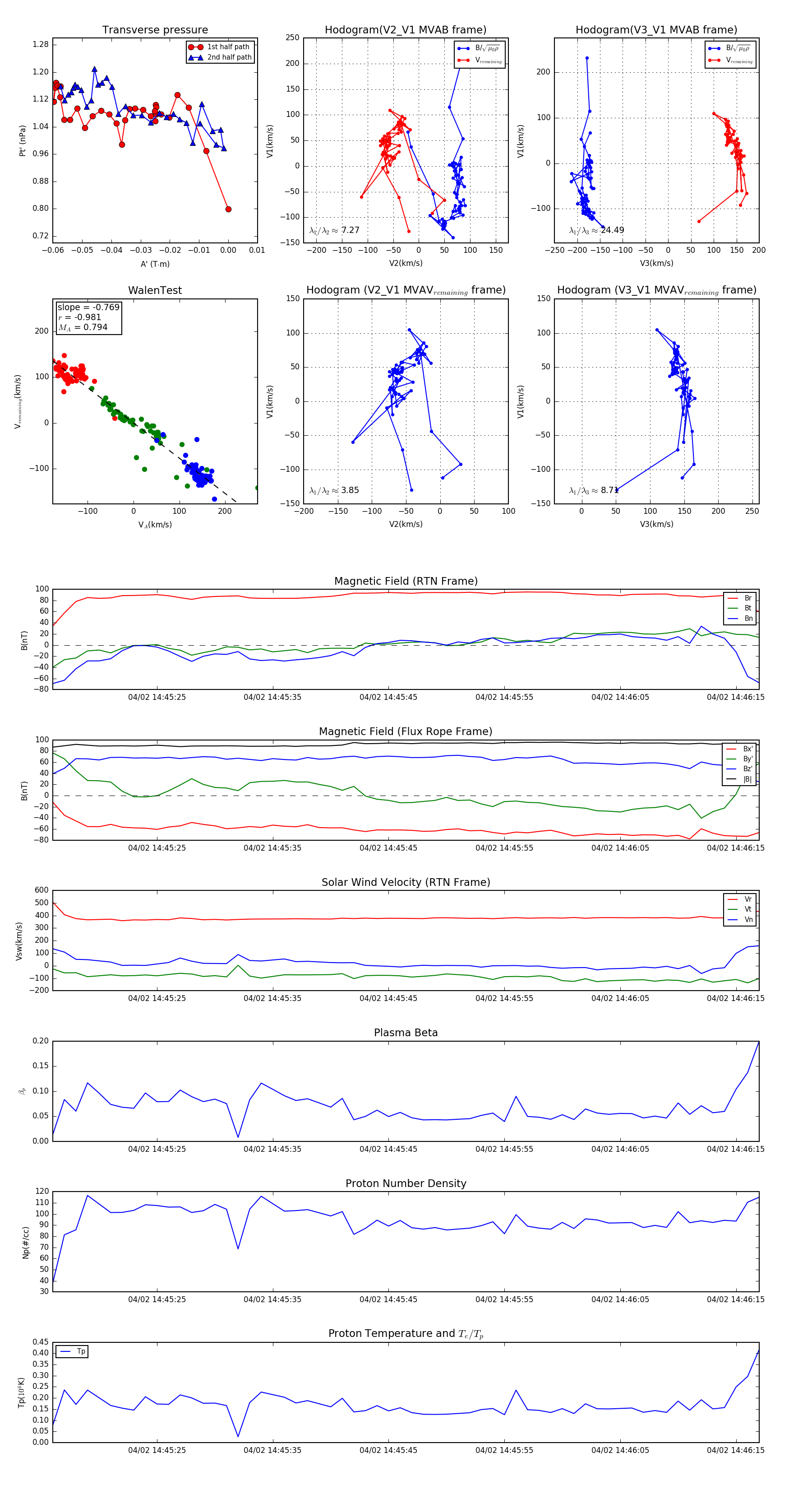
Flux Rope in 2024

Flux Rope Event 2024-04-02 14:45:16 ~ 2024-04-02 14:46:17 (62 seconds)


plot