HOME   LIST
‹–   –›

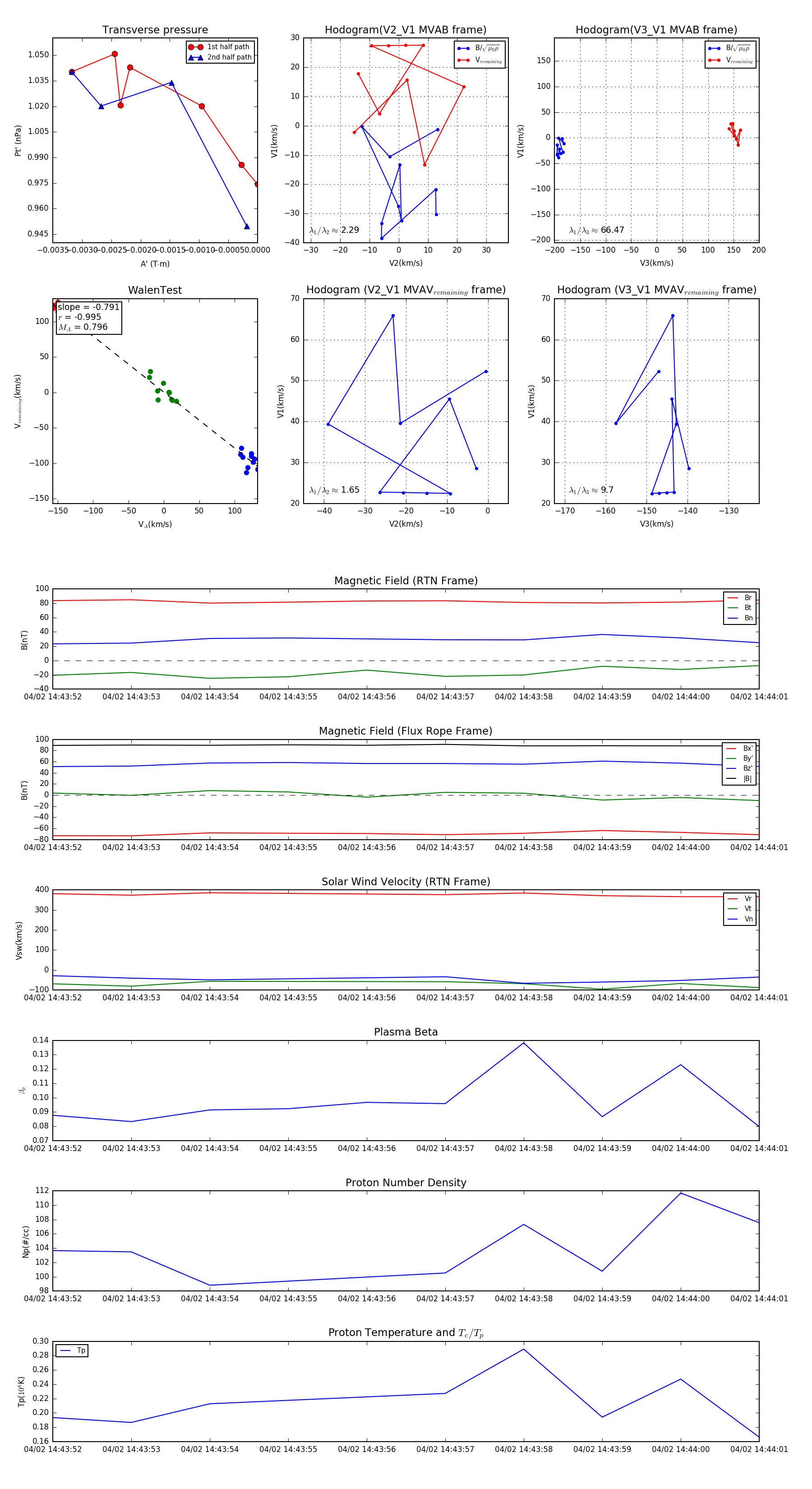
Flux Rope in 2024

Flux Rope Event 2024-04-02 14:43:52 ~ 2024-04-02 14:44:01 (10 seconds)


plot