HOME   LIST
‹–   –›

Flux Rope in 2024

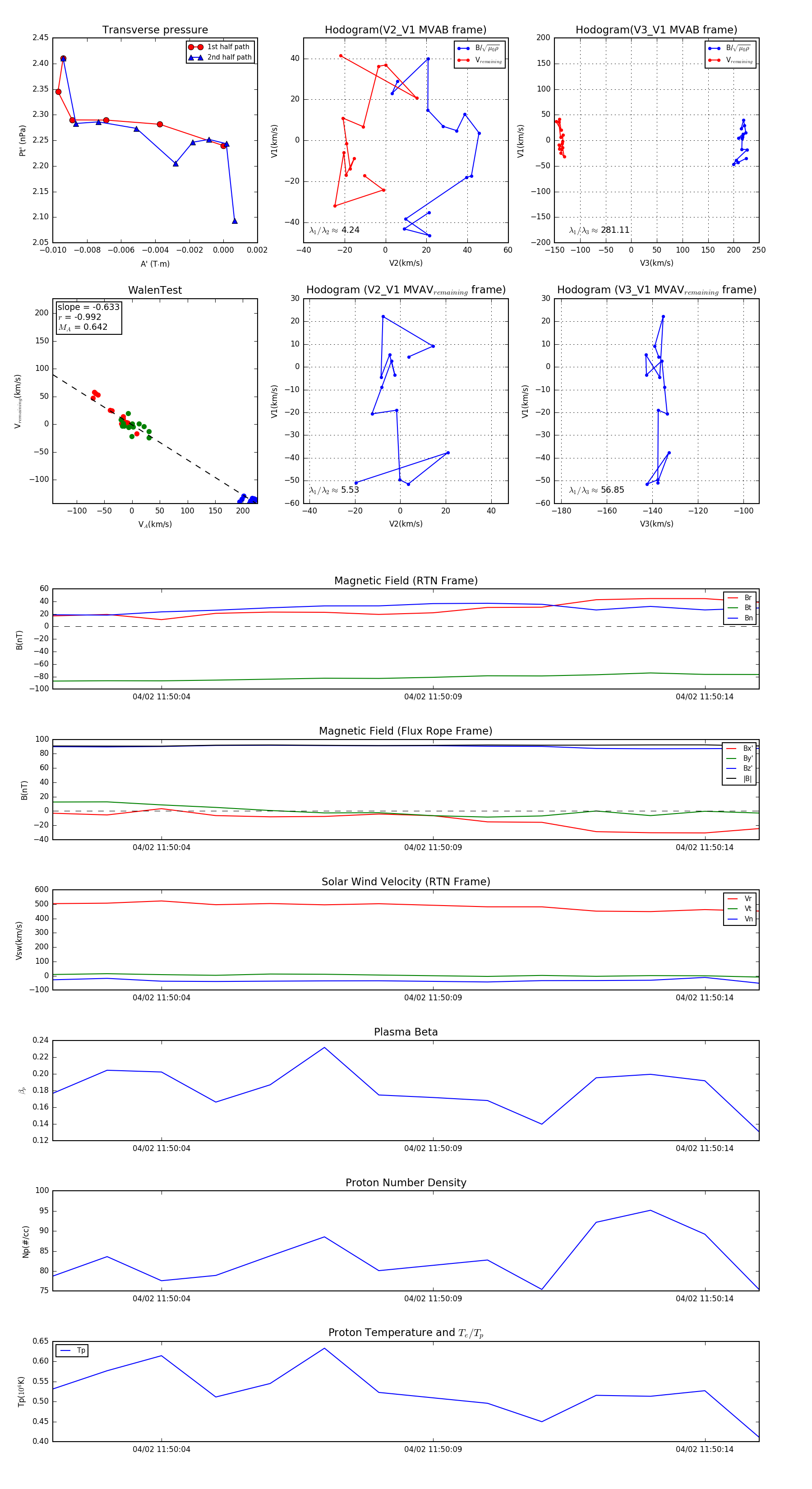
Flux Rope Event 2024-04-02 11:50:02 ~ 2024-04-02 11:50:15 (14 seconds)


plot