HOME   LIST
‹–   –›

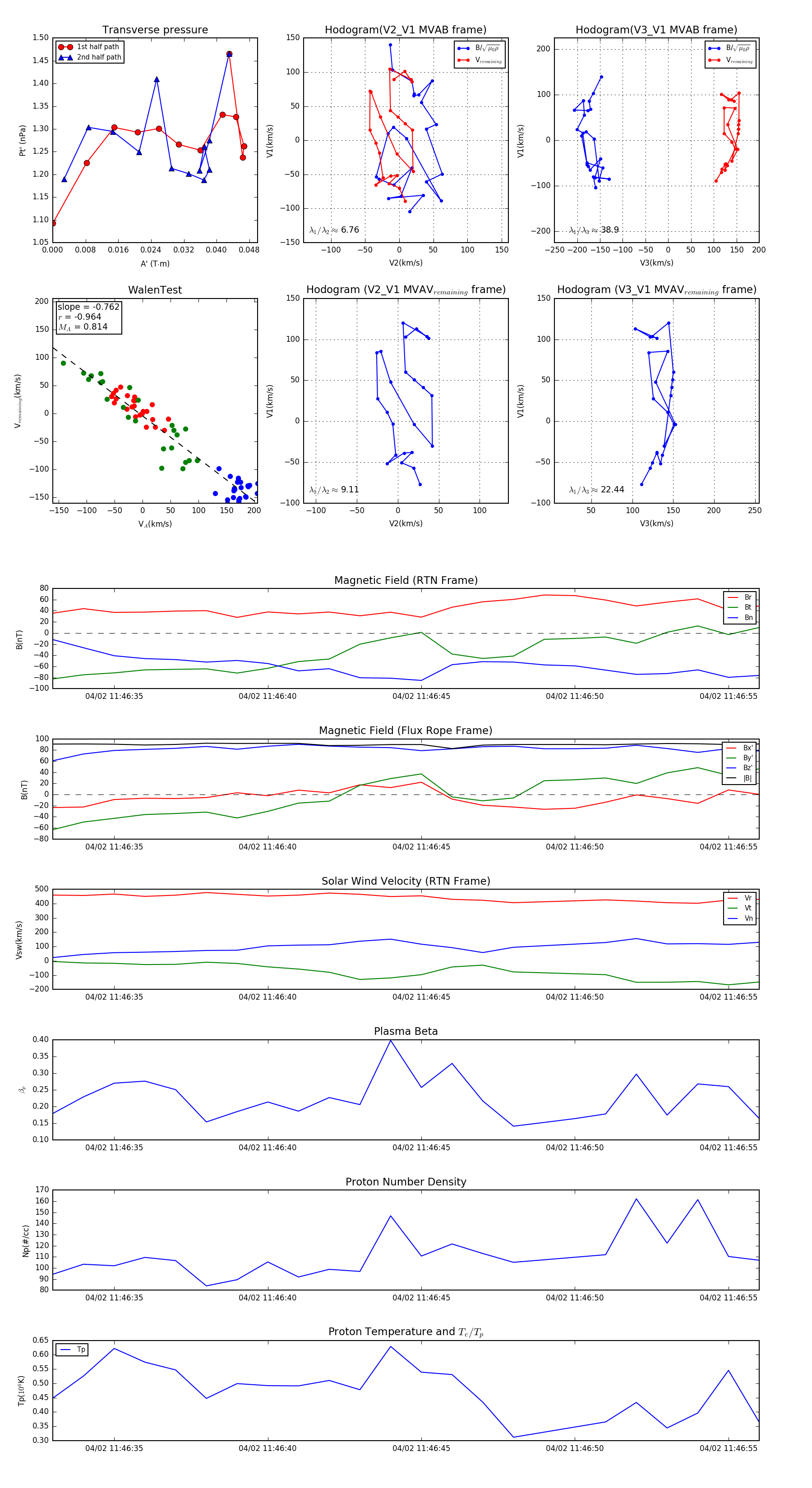
Flux Rope in 2024

Flux Rope Event 2024-04-02 11:46:33 ~ 2024-04-02 11:46:56 (24 seconds)


plot