HOME   LIST
‹–   –›

Flux Rope in 2024

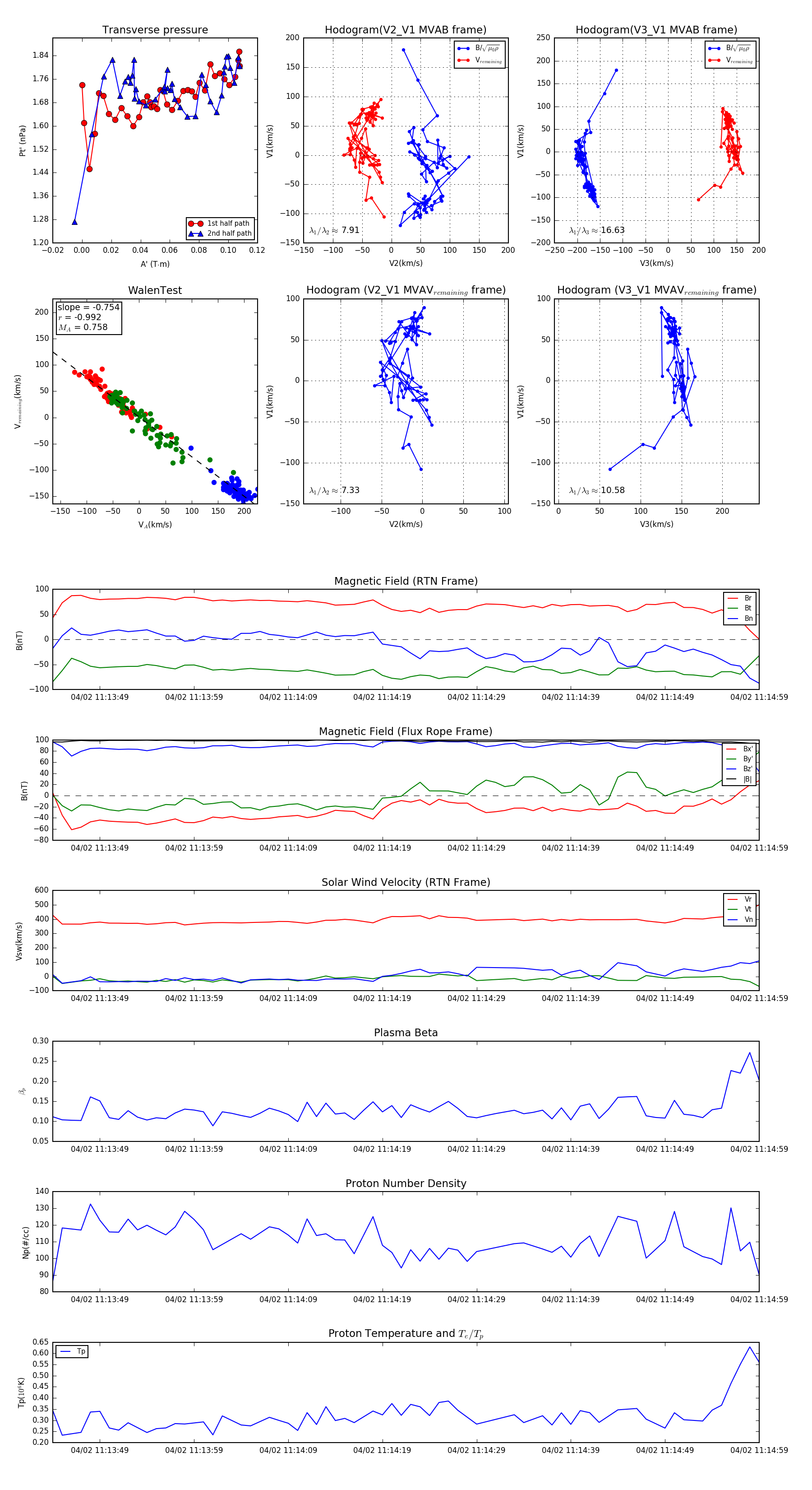
Flux Rope Event 2024-04-02 11:13:44 ~ 2024-04-02 11:14:59 (76 seconds)


plot