HOME   LIST
‹–   –›

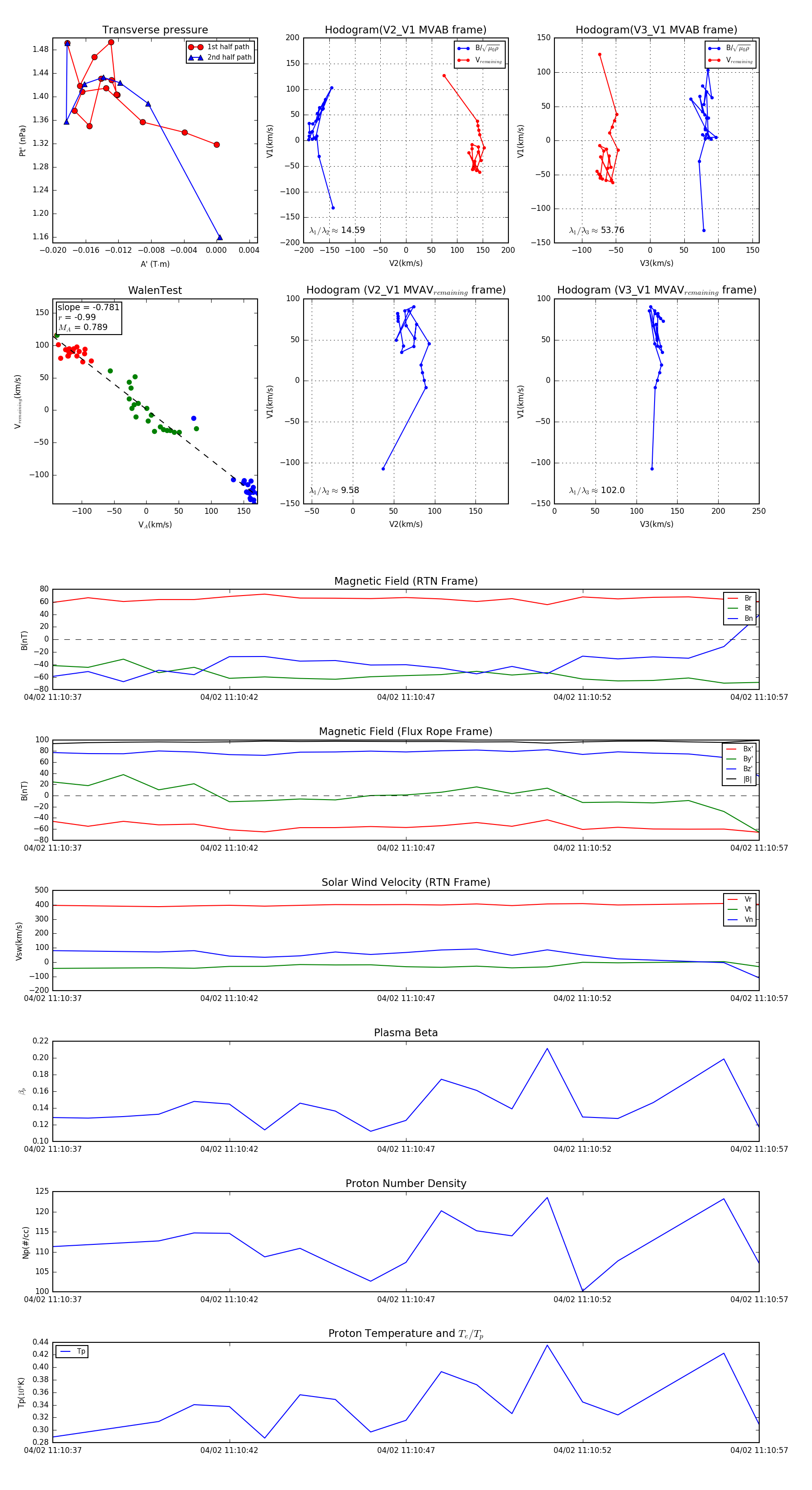
Flux Rope in 2024

Flux Rope Event 2024-04-02 11:10:37 ~ 2024-04-02 11:10:57 (21 seconds)


plot