HOME   LIST
‹–   –›

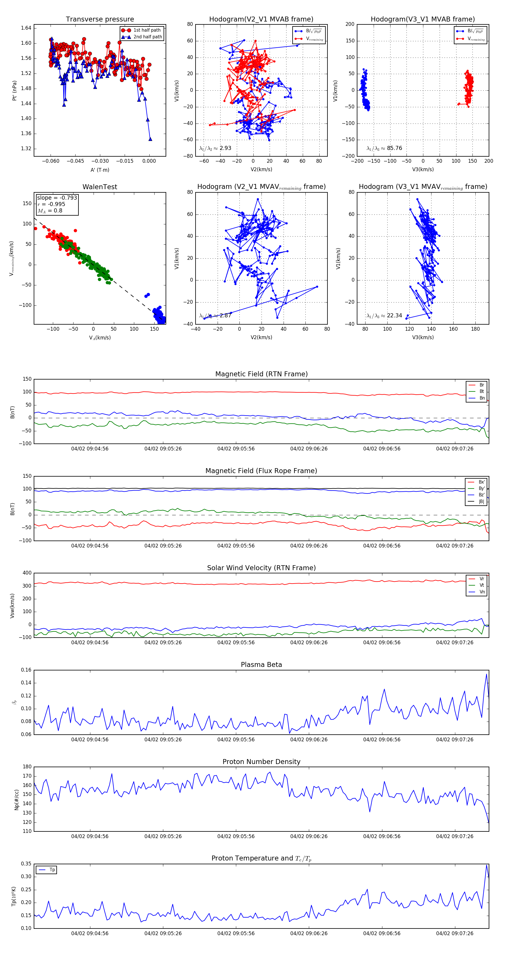
Flux Rope in 2024

Flux Rope Event 2024-04-02 09:04:33 ~ 2024-04-02 09:07:40 (188 seconds)


plot