HOME   LIST
‹–   –›

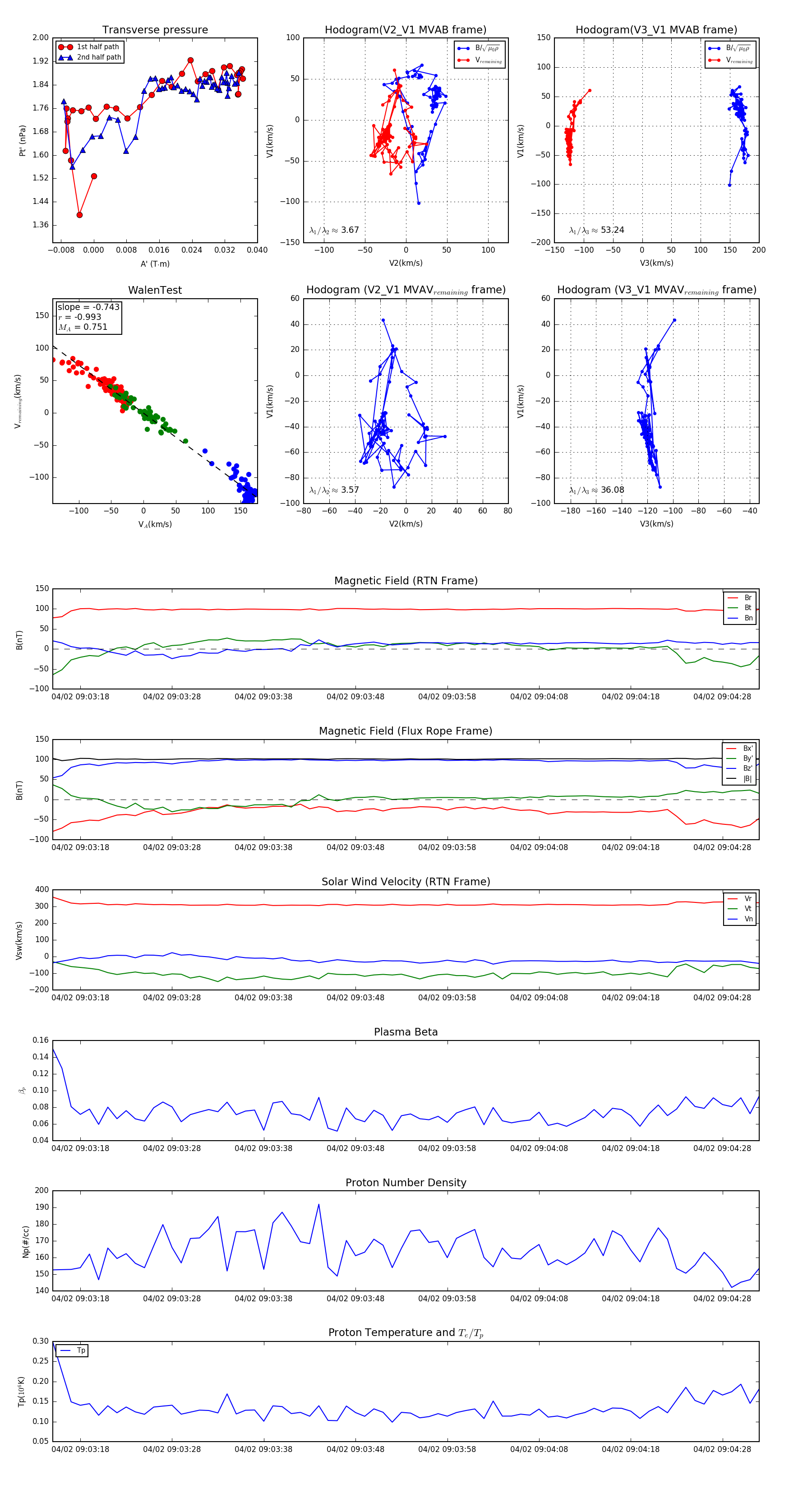
Flux Rope in 2024

Flux Rope Event 2024-04-02 09:03:15 ~ 2024-04-02 09:04:32 (78 seconds)


plot