HOME   LIST
‹–   –›

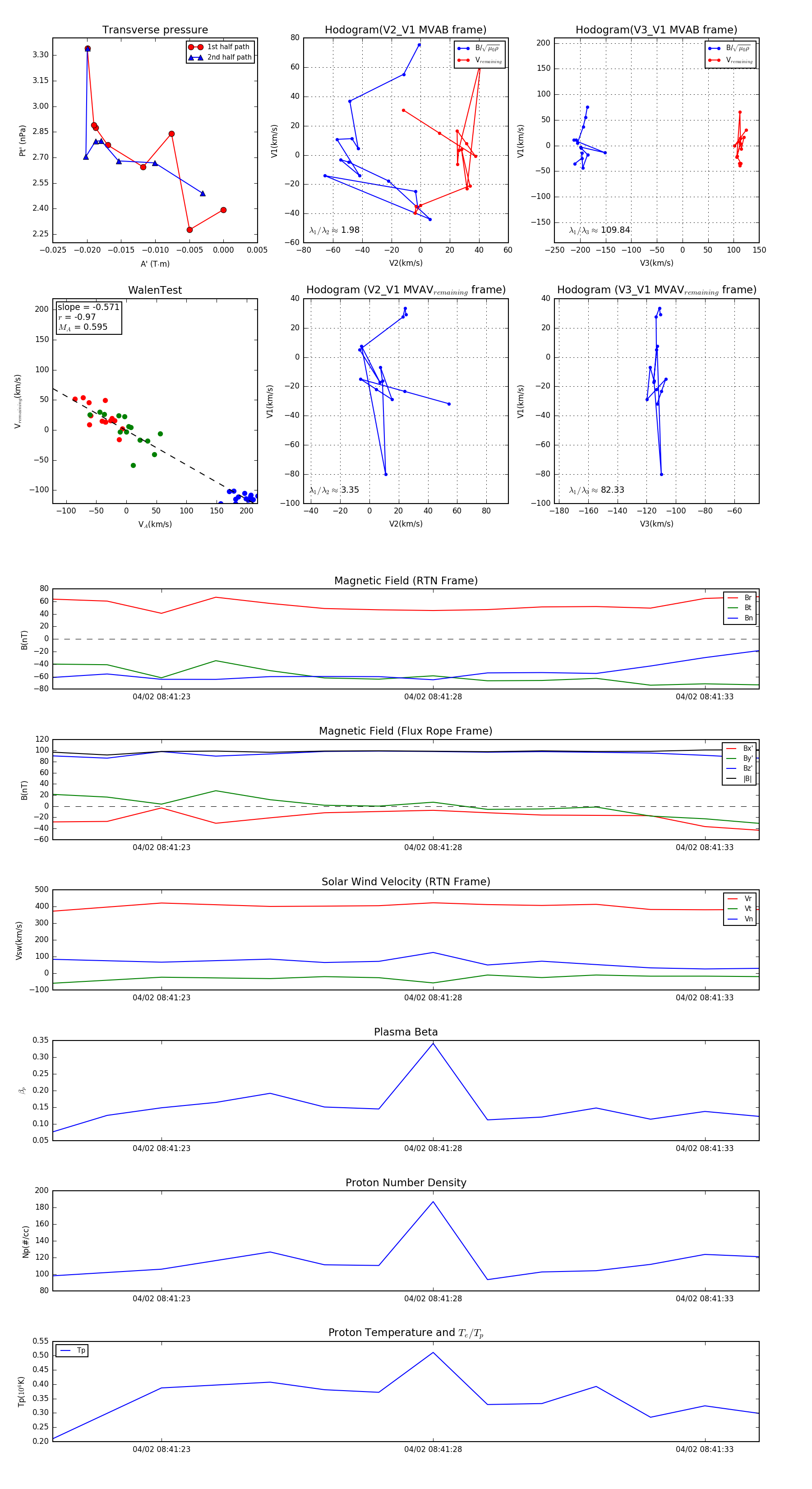
Flux Rope in 2024

Flux Rope Event 2024-04-02 08:41:21 ~ 2024-04-02 08:41:34 (14 seconds)


plot