HOME   LIST
‹–   –›

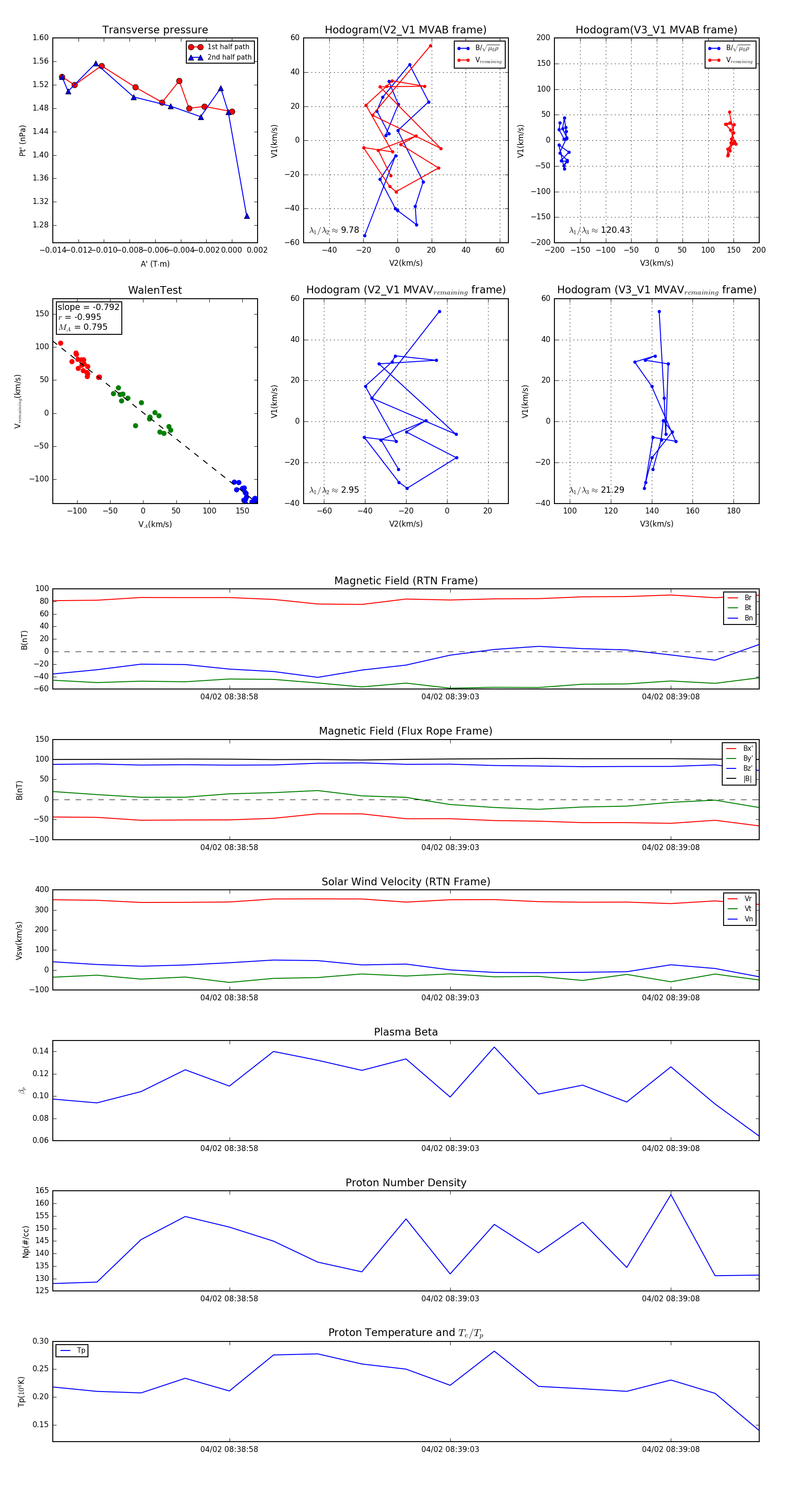
Flux Rope in 2024

Flux Rope Event 2024-04-02 08:38:54 ~ 2024-04-02 08:39:10 (17 seconds)


plot