HOME   LIST
‹–   –›

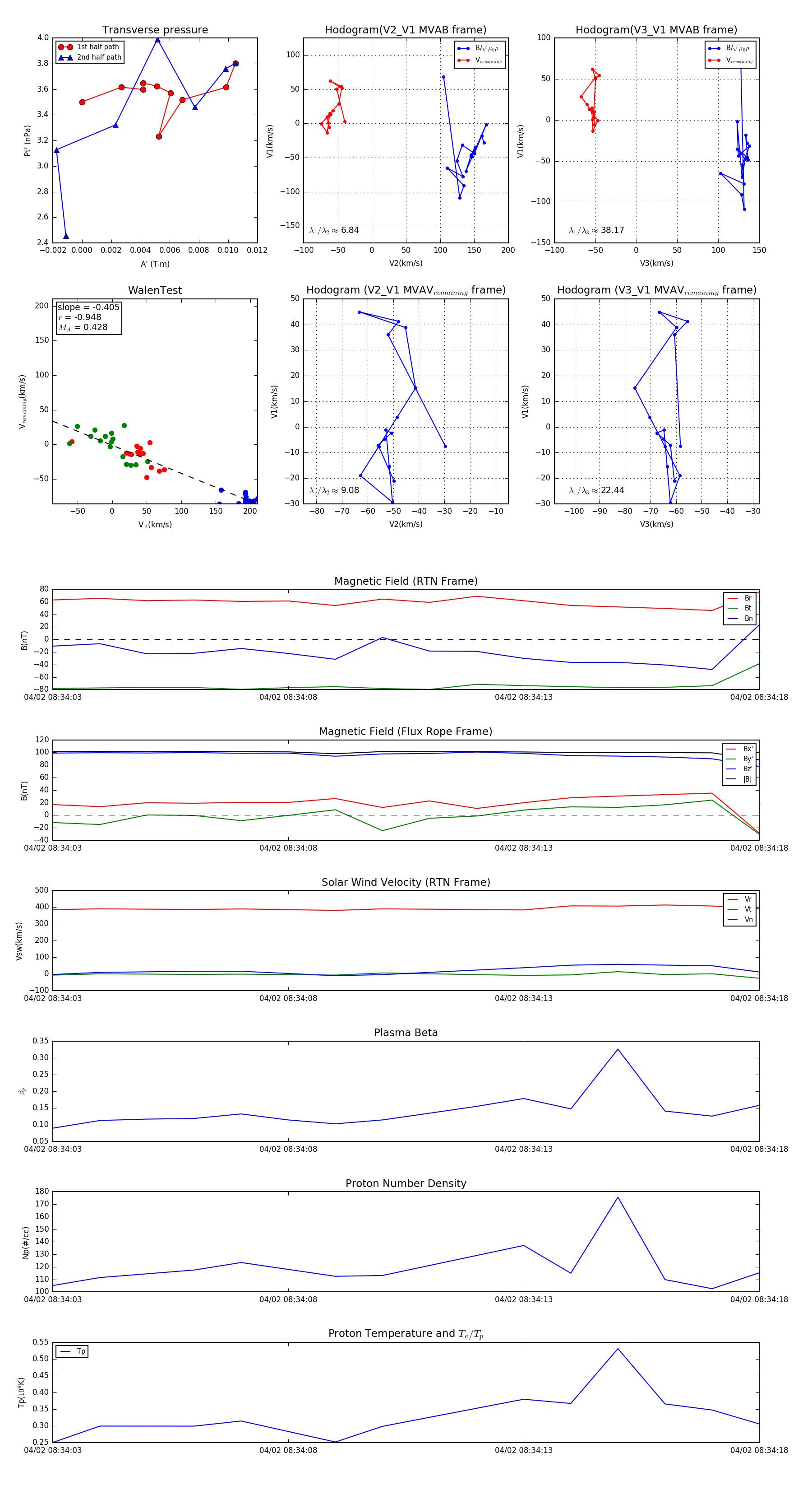
Flux Rope in 2024

Flux Rope Event 2024-04-02 08:34:03 ~ 2024-04-02 08:34:18 (16 seconds)


plot