HOME   LIST
‹–   –›

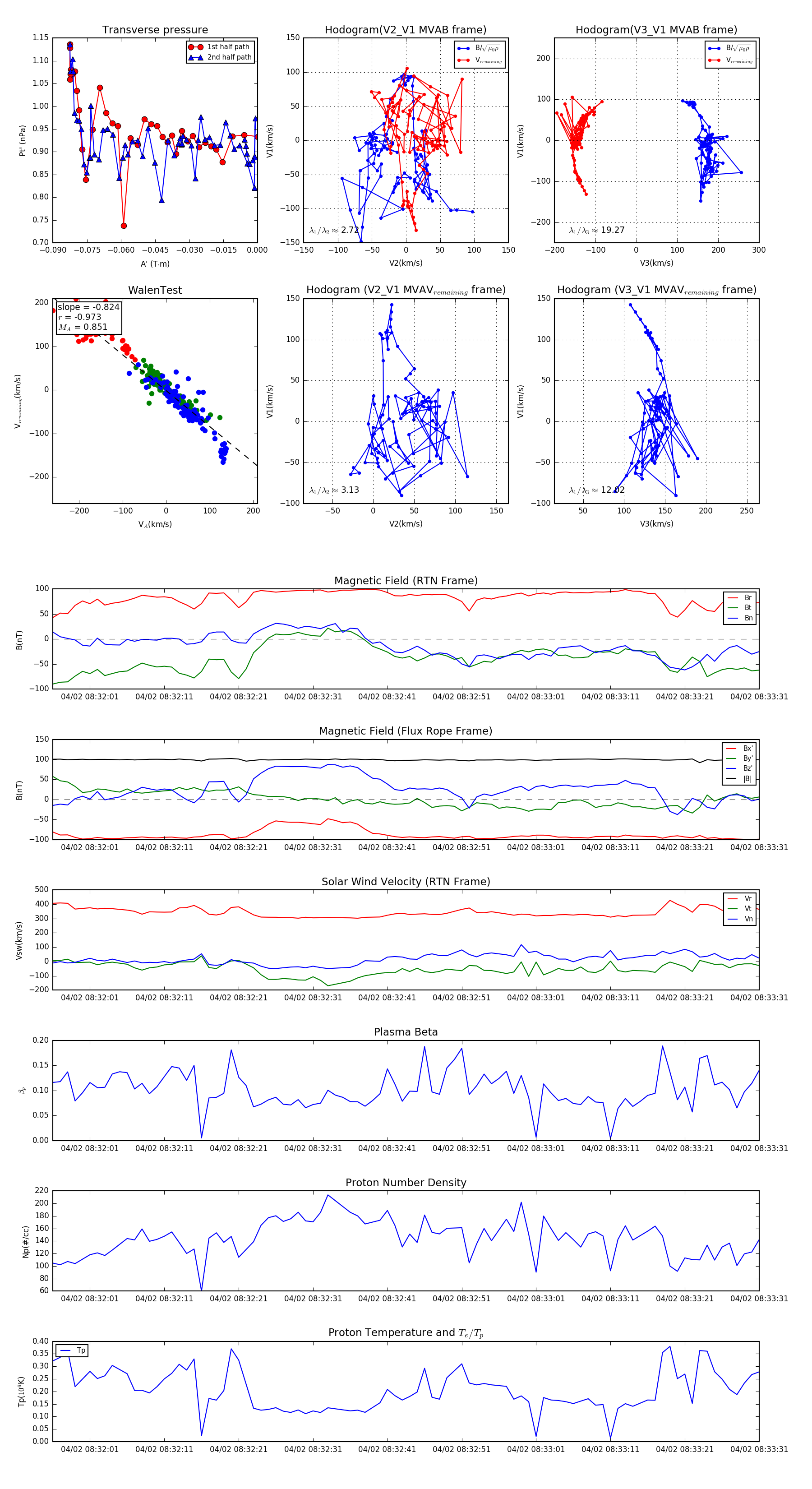
Flux Rope in 2024

Flux Rope Event 2024-04-02 08:31:56 ~ 2024-04-02 08:33:31 (96 seconds)


plot