HOME   LIST
‹–   –›

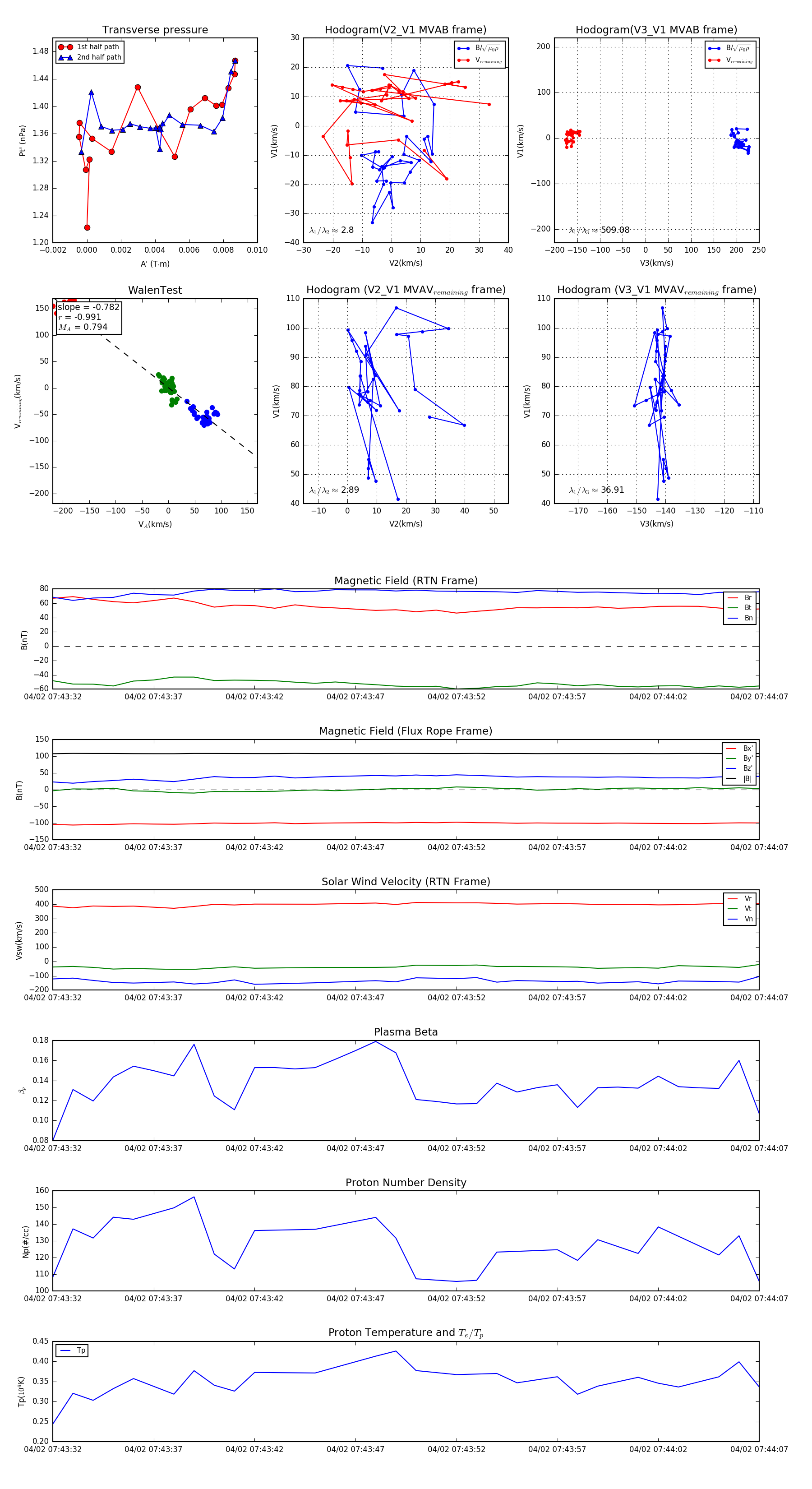
Flux Rope in 2024

Flux Rope Event 2024-04-02 07:43:32 ~ 2024-04-02 07:44:07 (36 seconds)


plot