HOME   LIST
‹–   –›

Flux Rope in 2024

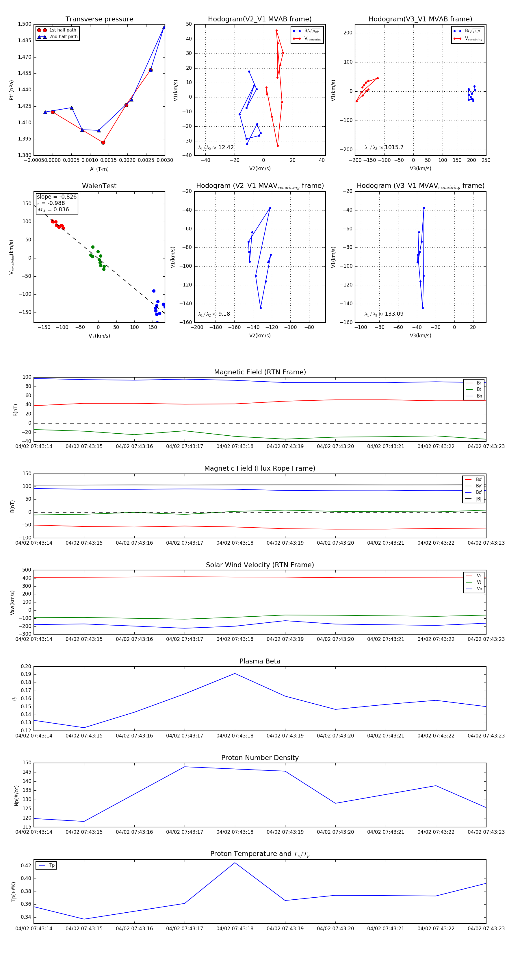
Flux Rope Event 2024-04-02 07:43:14 ~ 2024-04-02 07:43:23 (10 seconds)


plot