HOME   LIST
‹–   –›

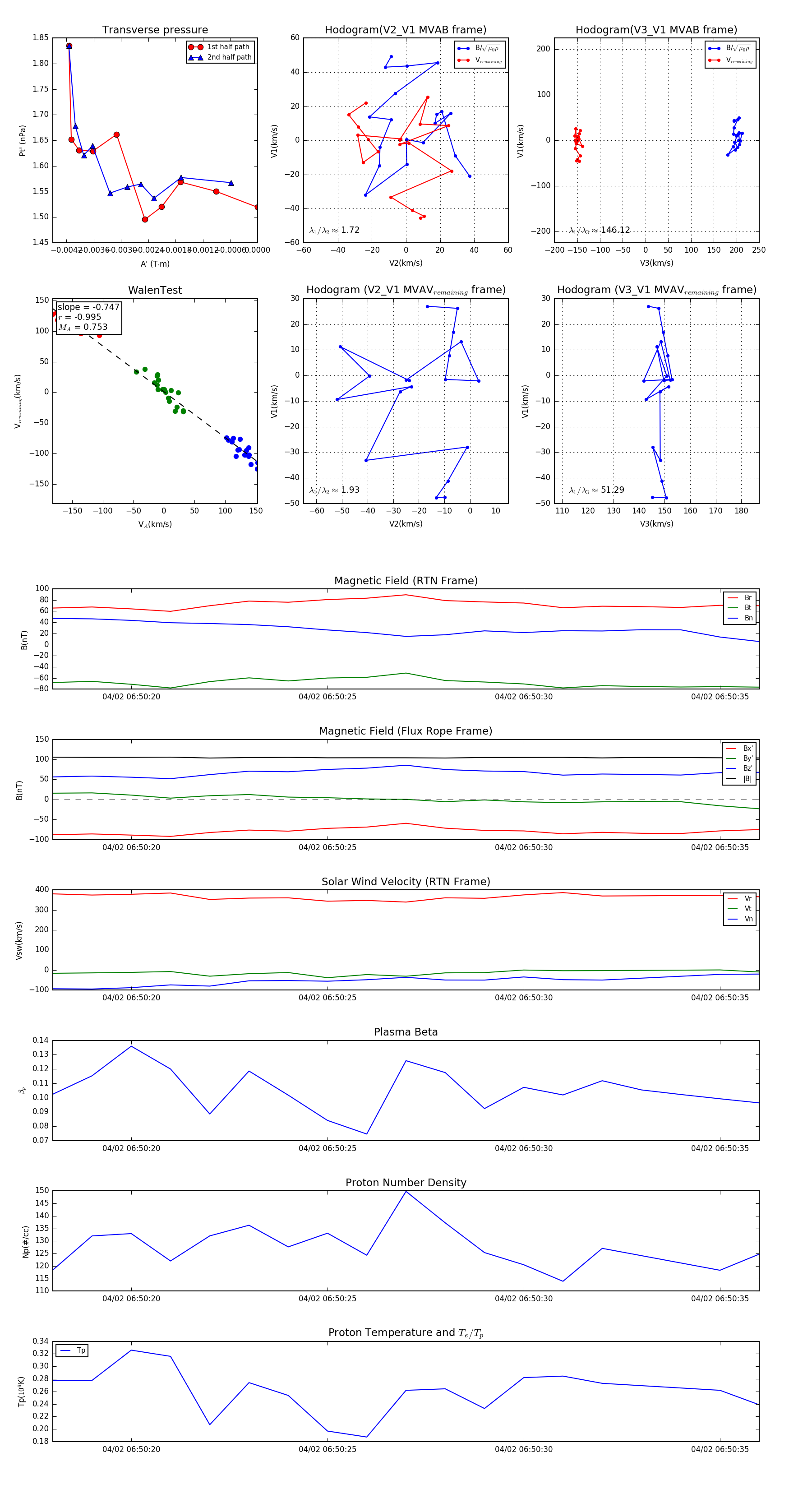
Flux Rope in 2024

Flux Rope Event 2024-04-02 06:50:18 ~ 2024-04-02 06:50:36 (19 seconds)


plot