HOME   LIST
‹–   –›

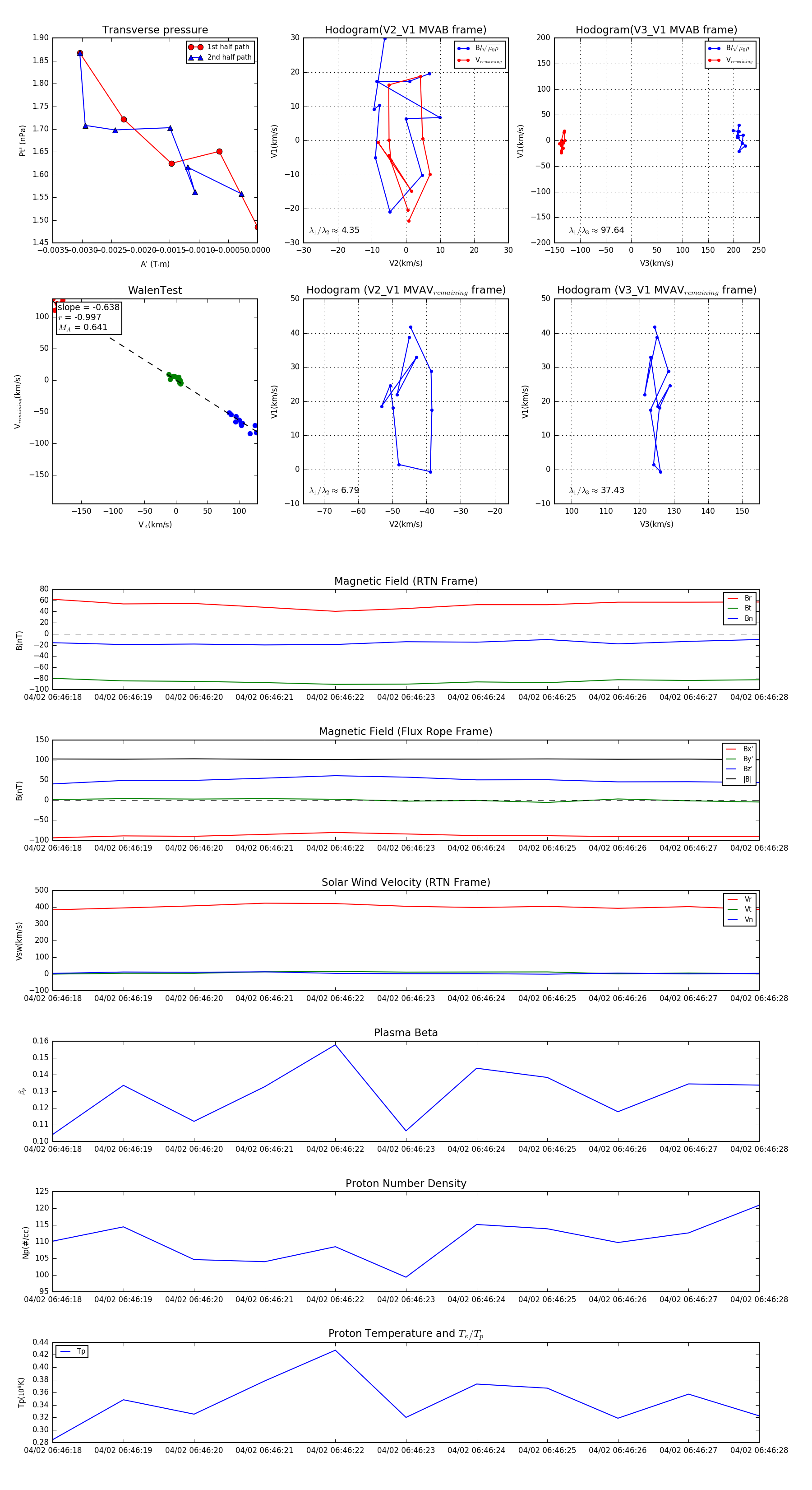
Flux Rope in 2024

Flux Rope Event 2024-04-02 06:46:18 ~ 2024-04-02 06:46:28 (11 seconds)


plot