HOME   LIST
‹–   –›

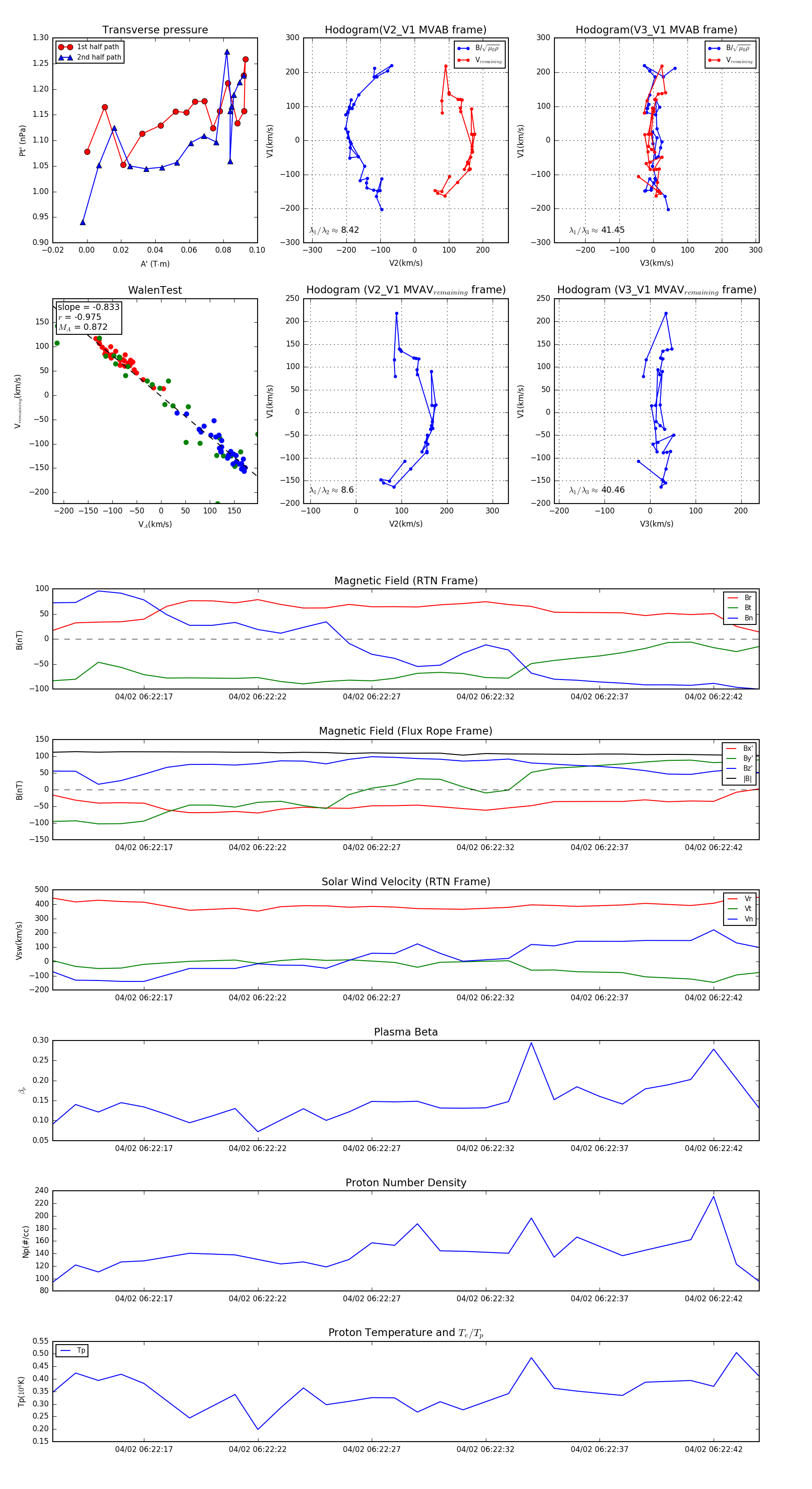
Flux Rope in 2024

Flux Rope Event 2024-04-02 06:22:13 ~ 2024-04-02 06:22:44 (32 seconds)


plot