HOME   LIST
‹–   –›

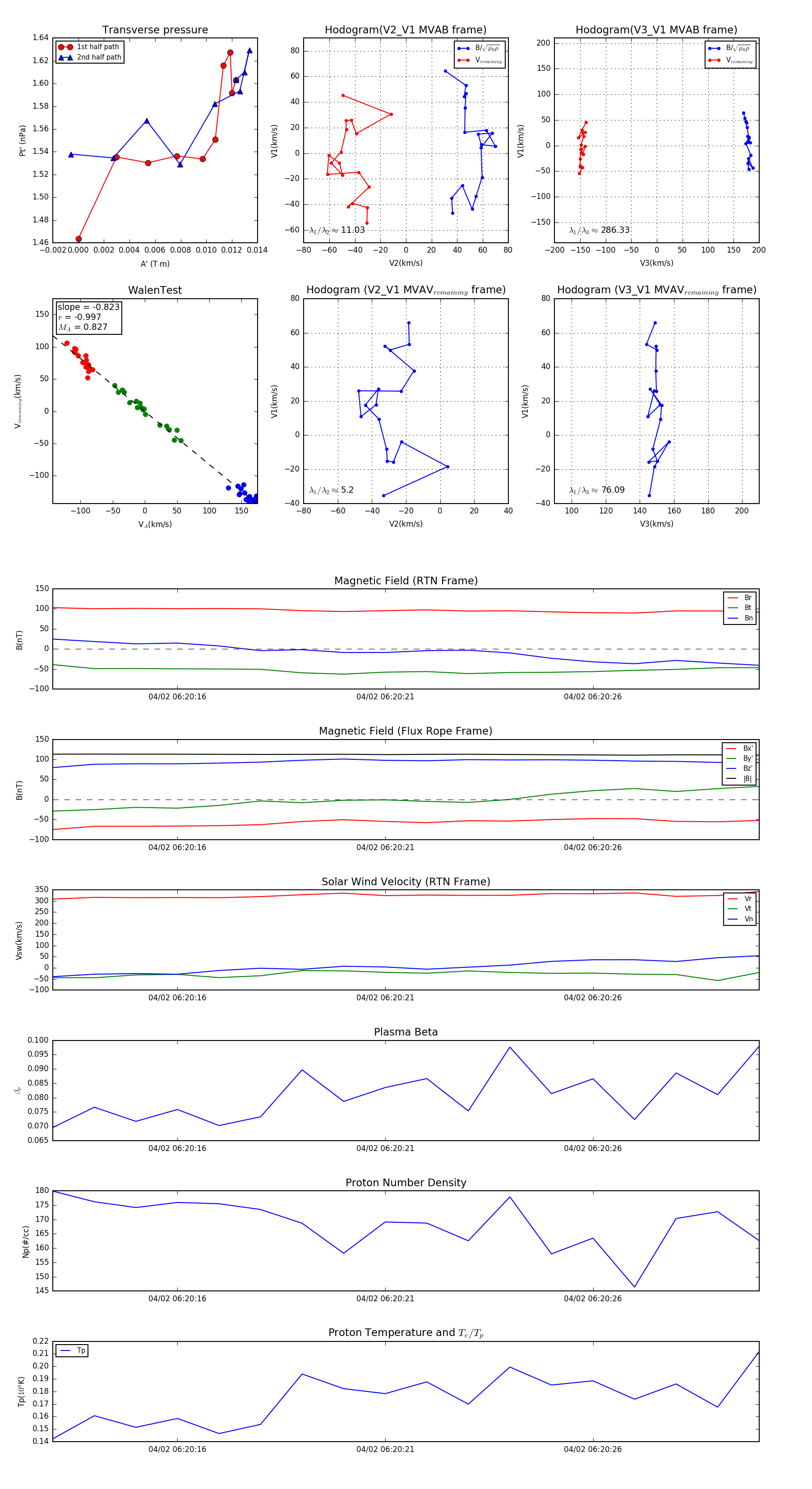
Flux Rope in 2024

Flux Rope Event 2024-04-02 06:20:13 ~ 2024-04-02 06:20:30 (18 seconds)


plot