HOME   LIST
‹–   –›

Flux Rope in 2024

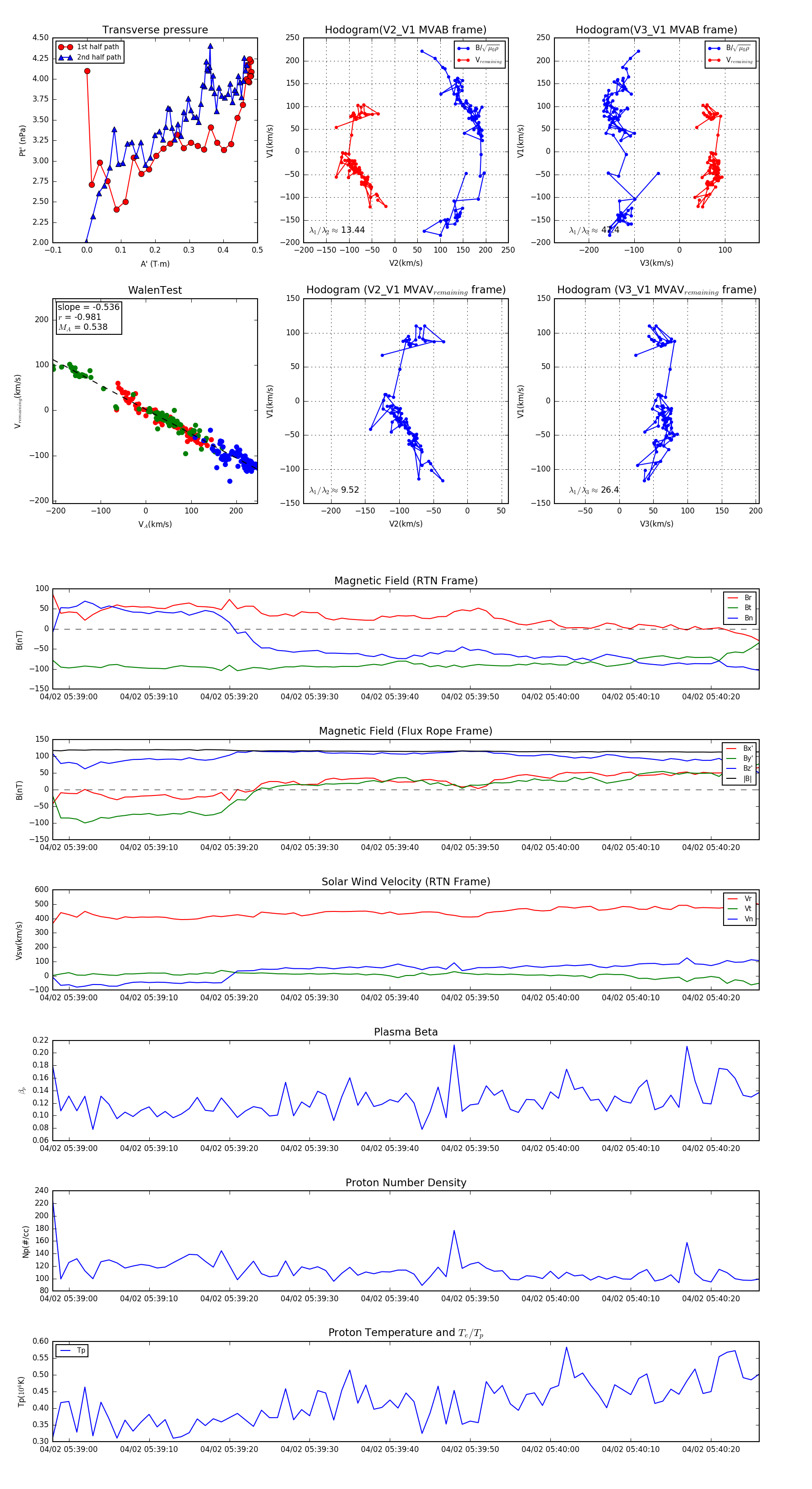
Flux Rope Event 2024-04-02 05:38:58 ~ 2024-04-02 05:40:26 (89 seconds)


plot