HOME   LIST
‹–   –›

Flux Rope in 2024

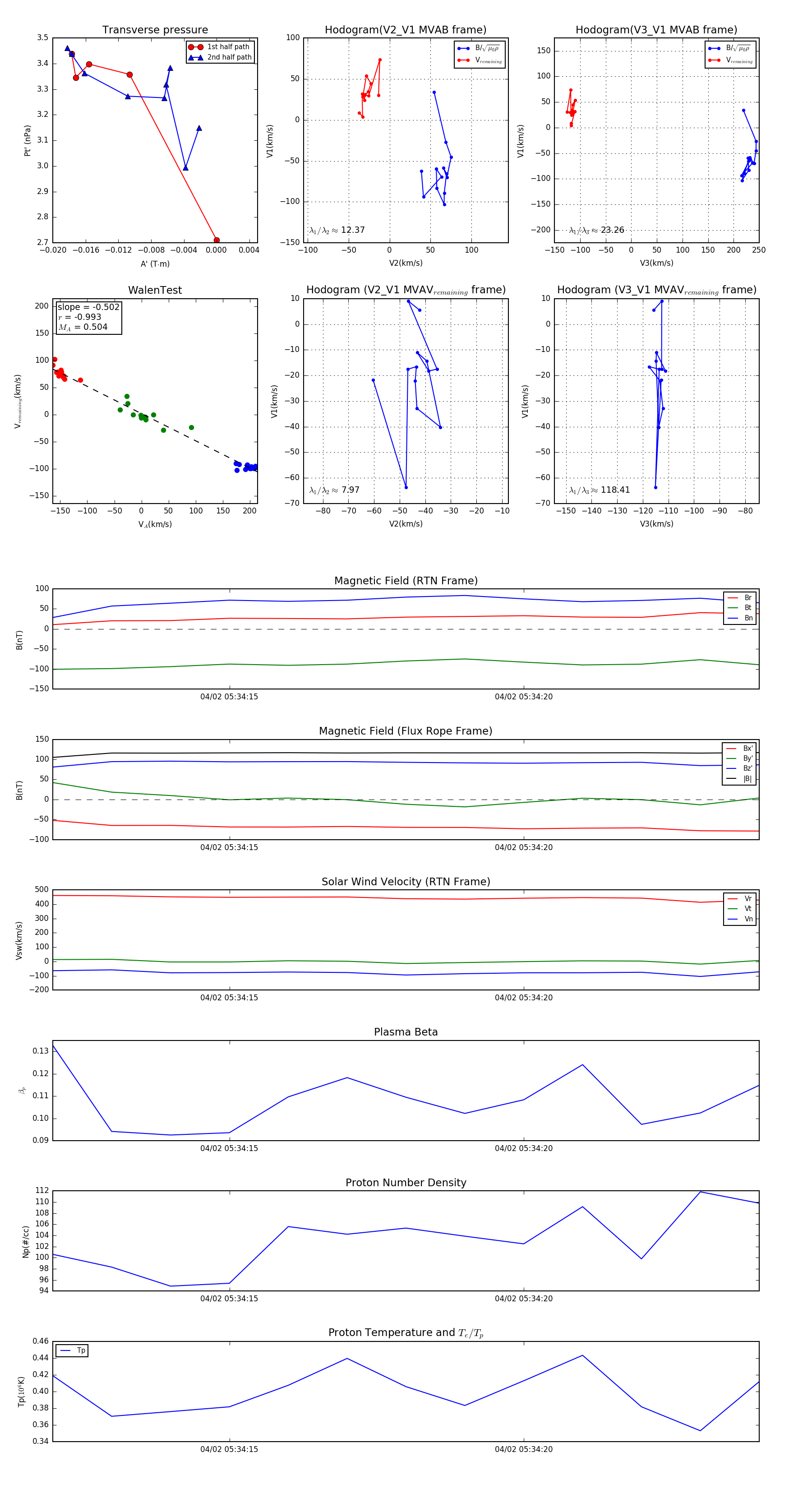
Flux Rope Event 2024-04-02 05:34:12 ~ 2024-04-02 05:34:24 (13 seconds)


plot