HOME   LIST
‹–   –›

Flux Rope in 2024

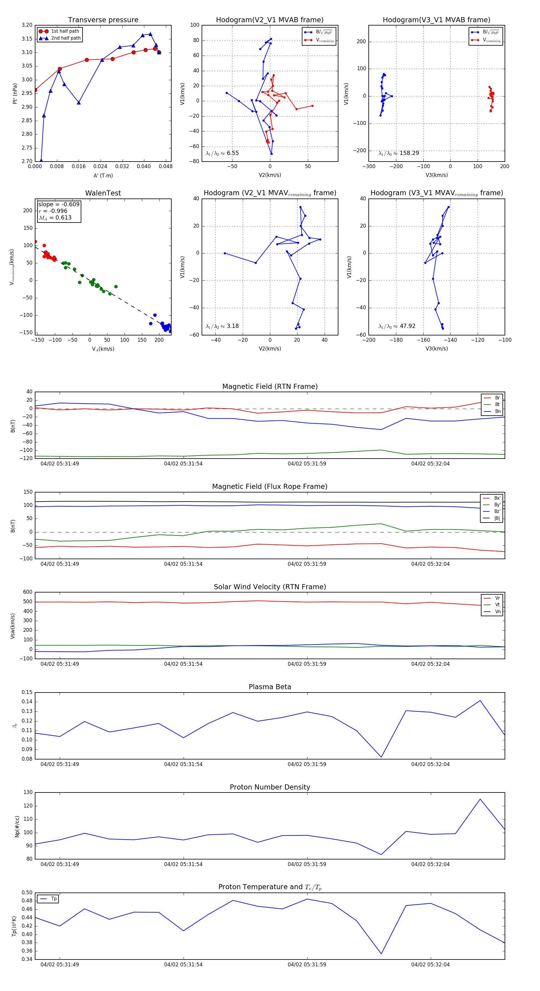
Flux Rope Event 2024-04-02 05:31:48 ~ 2024-04-02 05:32:07 (20 seconds)


plot