HOME   LIST
‹–   –›

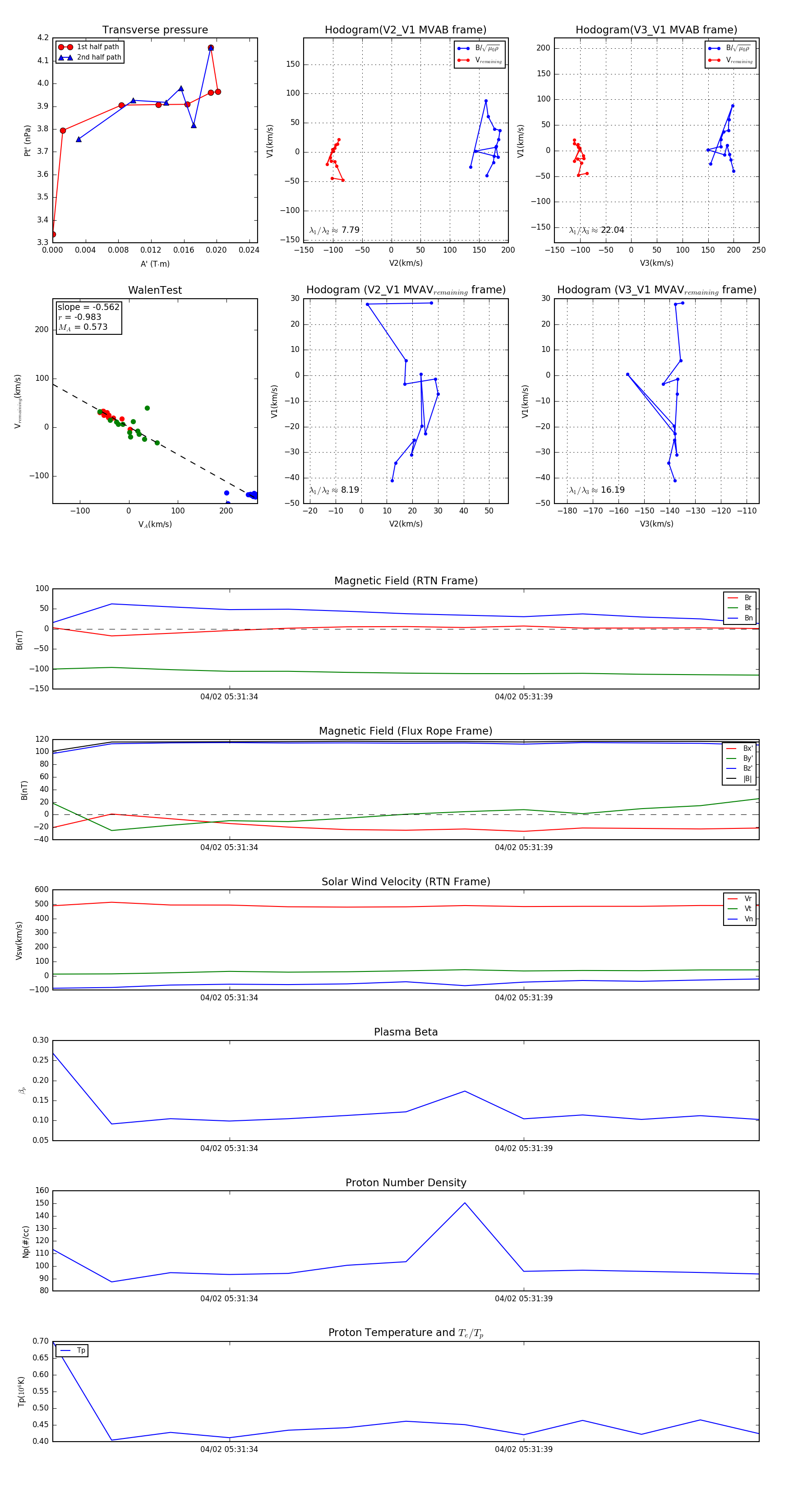
Flux Rope in 2024

Flux Rope Event 2024-04-02 05:31:31 ~ 2024-04-02 05:31:43 (13 seconds)


plot