HOME   LIST
‹–   –›

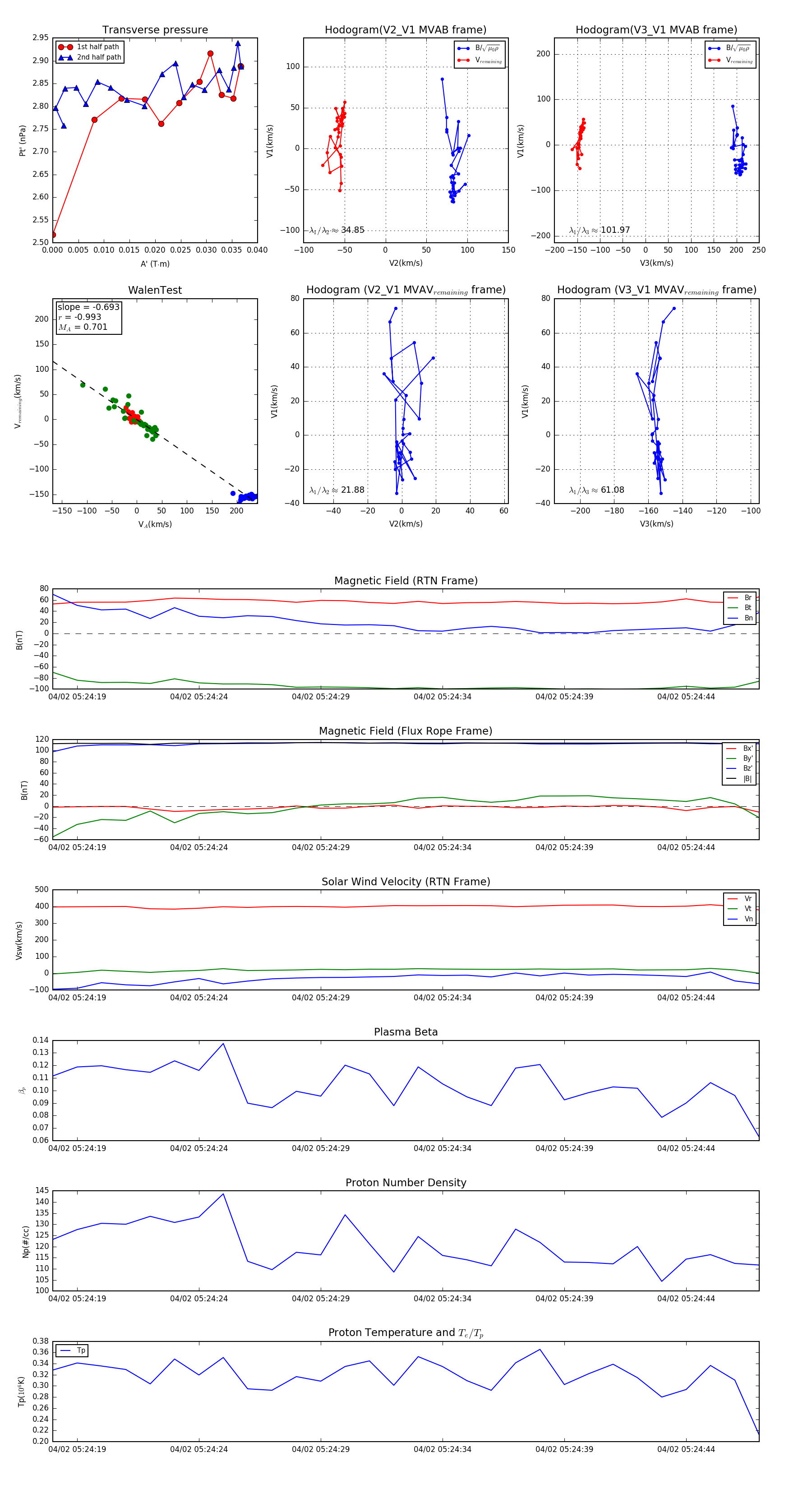
Flux Rope in 2024

Flux Rope Event 2024-04-02 05:24:18 ~ 2024-04-02 05:24:47 (30 seconds)


plot