HOME   LIST
‹–   –›

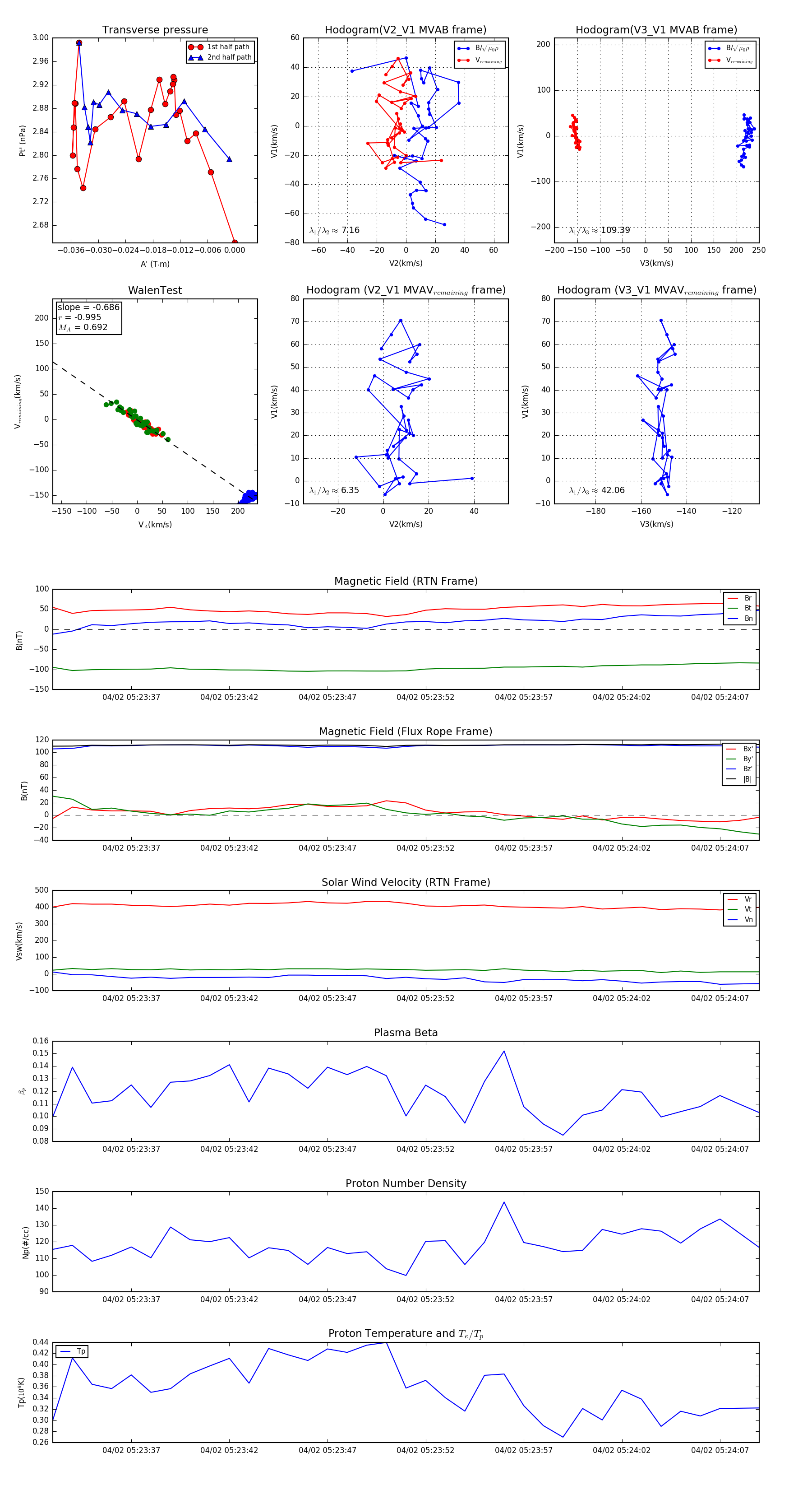
Flux Rope in 2024

Flux Rope Event 2024-04-02 05:23:33 ~ 2024-04-02 05:24:09 (37 seconds)


plot