HOME   LIST
‹–   –›

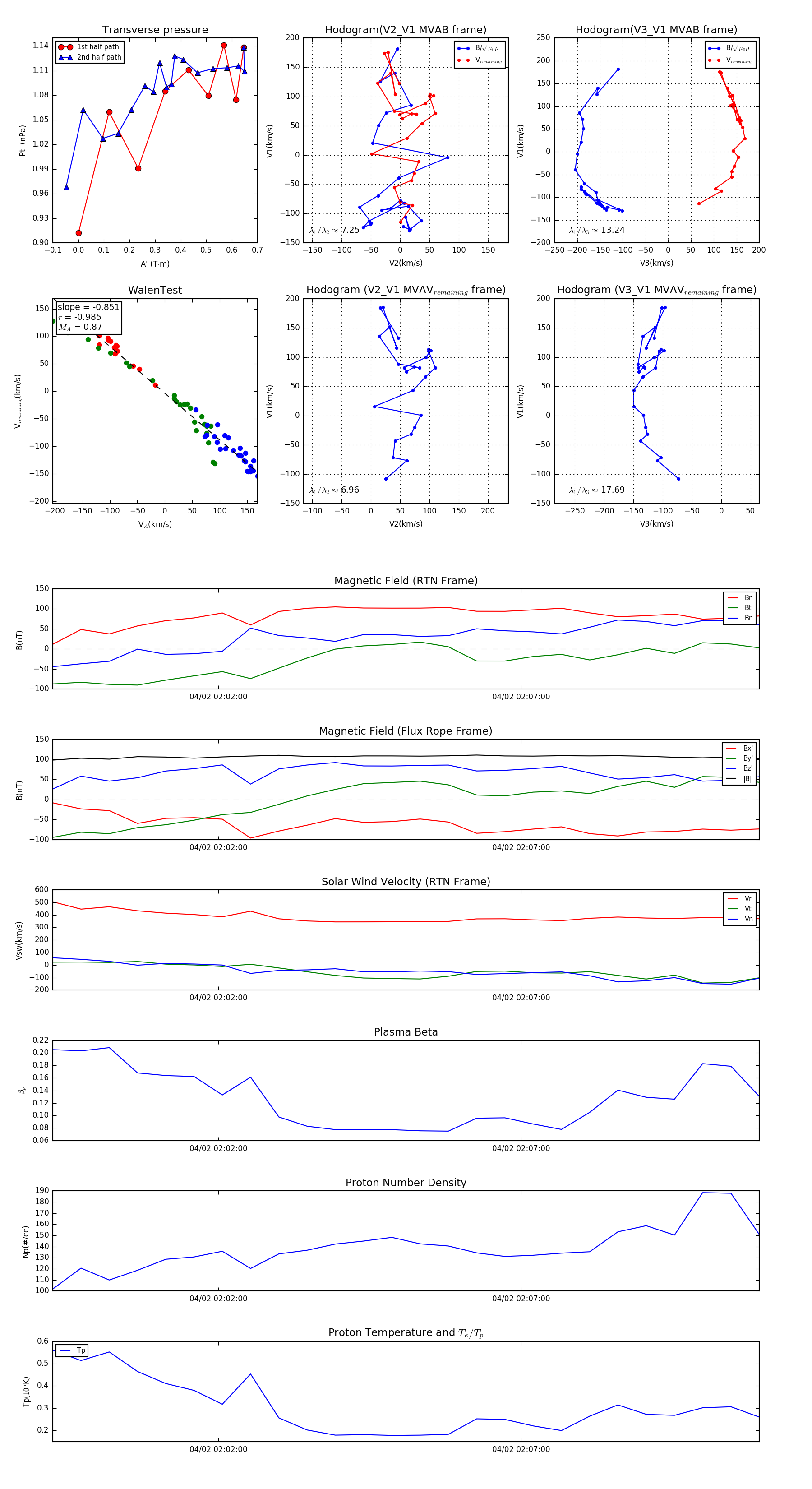
Flux Rope in 2024

Flux Rope Event 2024-04-02 01:59:16 ~ 2024-04-02 02:10:56 (701 seconds)


plot