HOME   LIST
‹–   –›

Flux Rope in 2024

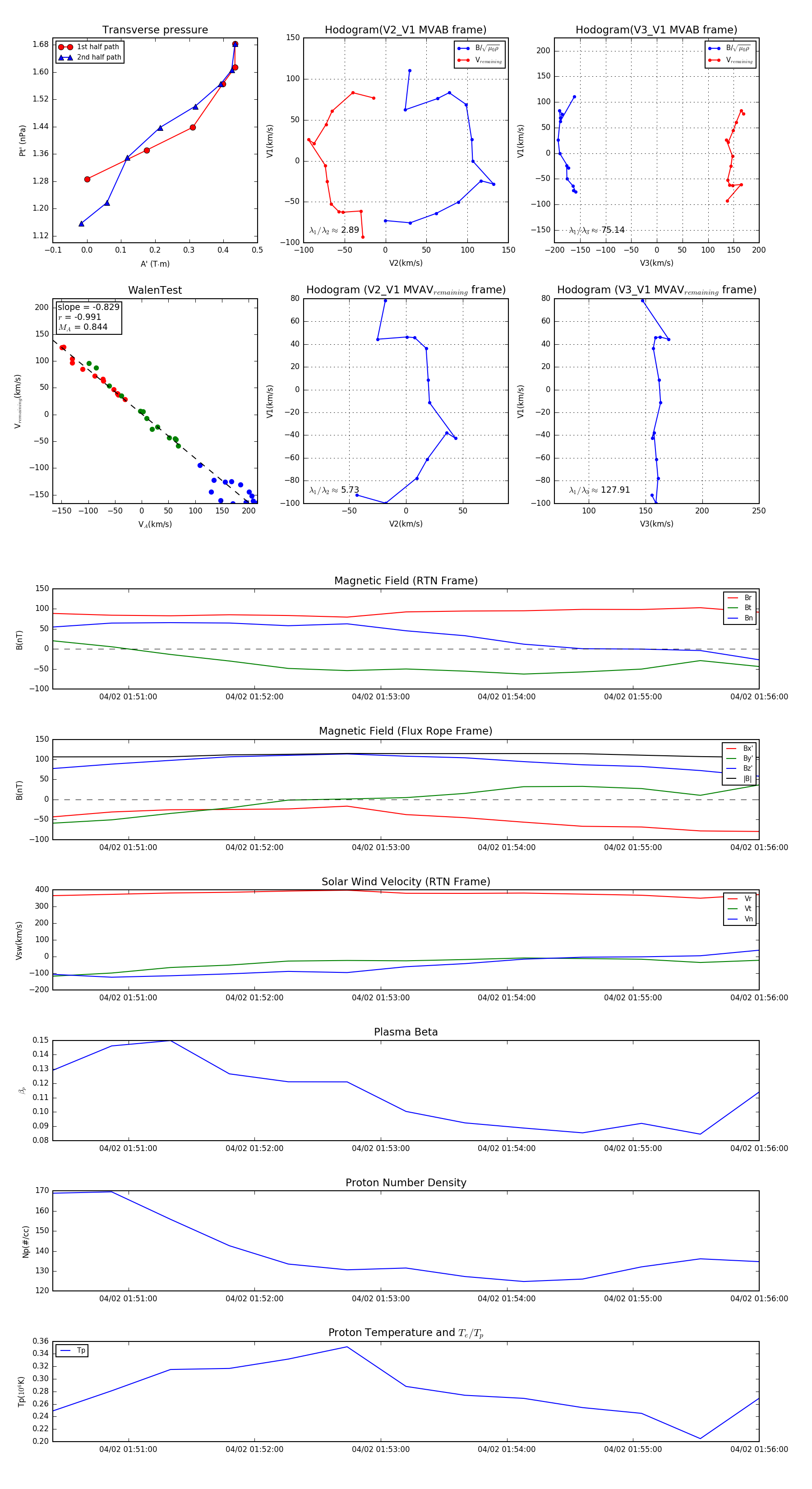
Flux Rope Event 2024-04-02 01:50:24 ~ 2024-04-02 01:56:00 (337 seconds)


plot