HOME   LIST
‹–   –›

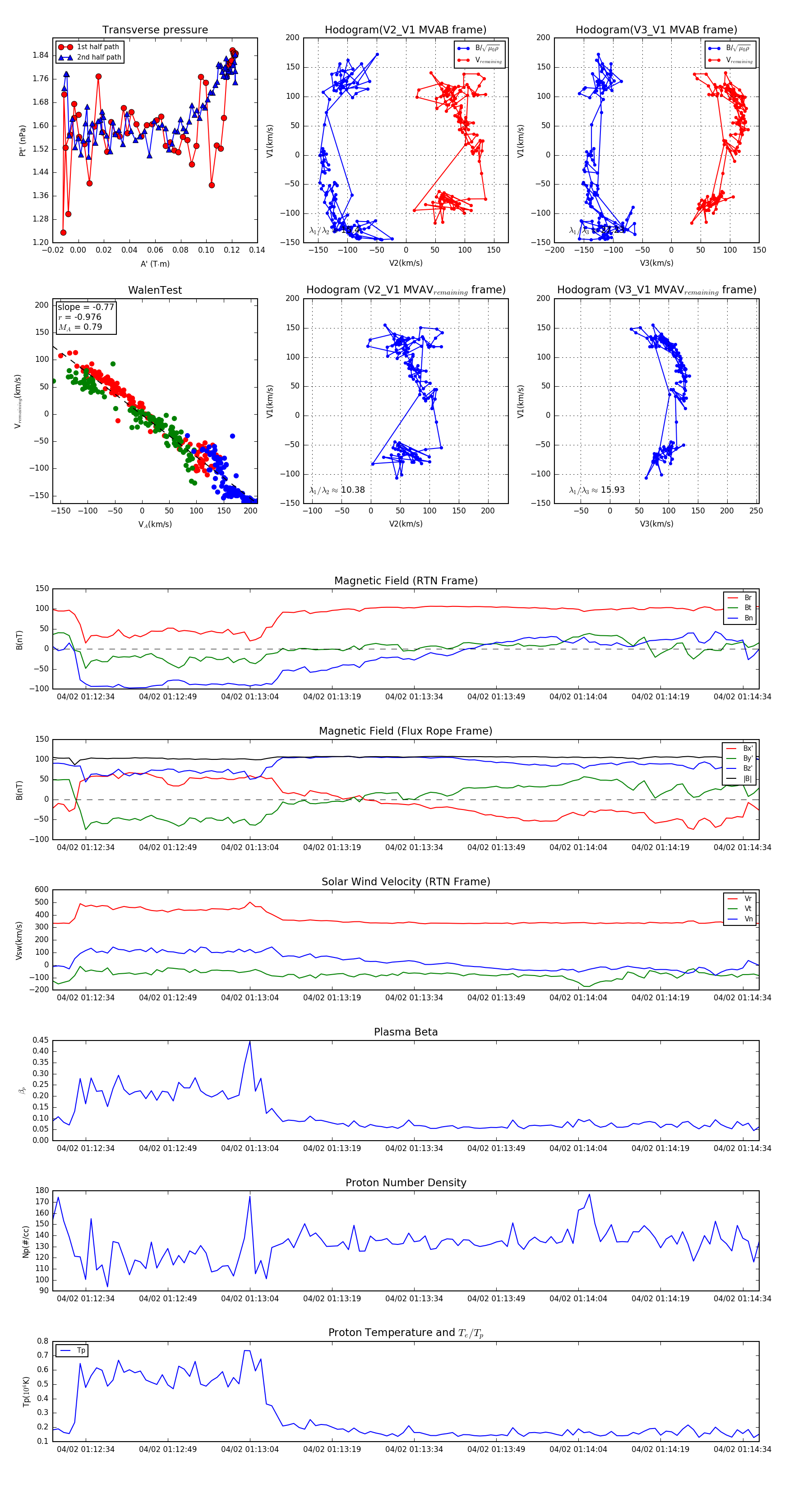
Flux Rope in 2024

Flux Rope Event 2024-04-02 01:12:28 ~ 2024-04-02 01:14:37 (130 seconds)


plot