HOME   LIST
‹–   –›

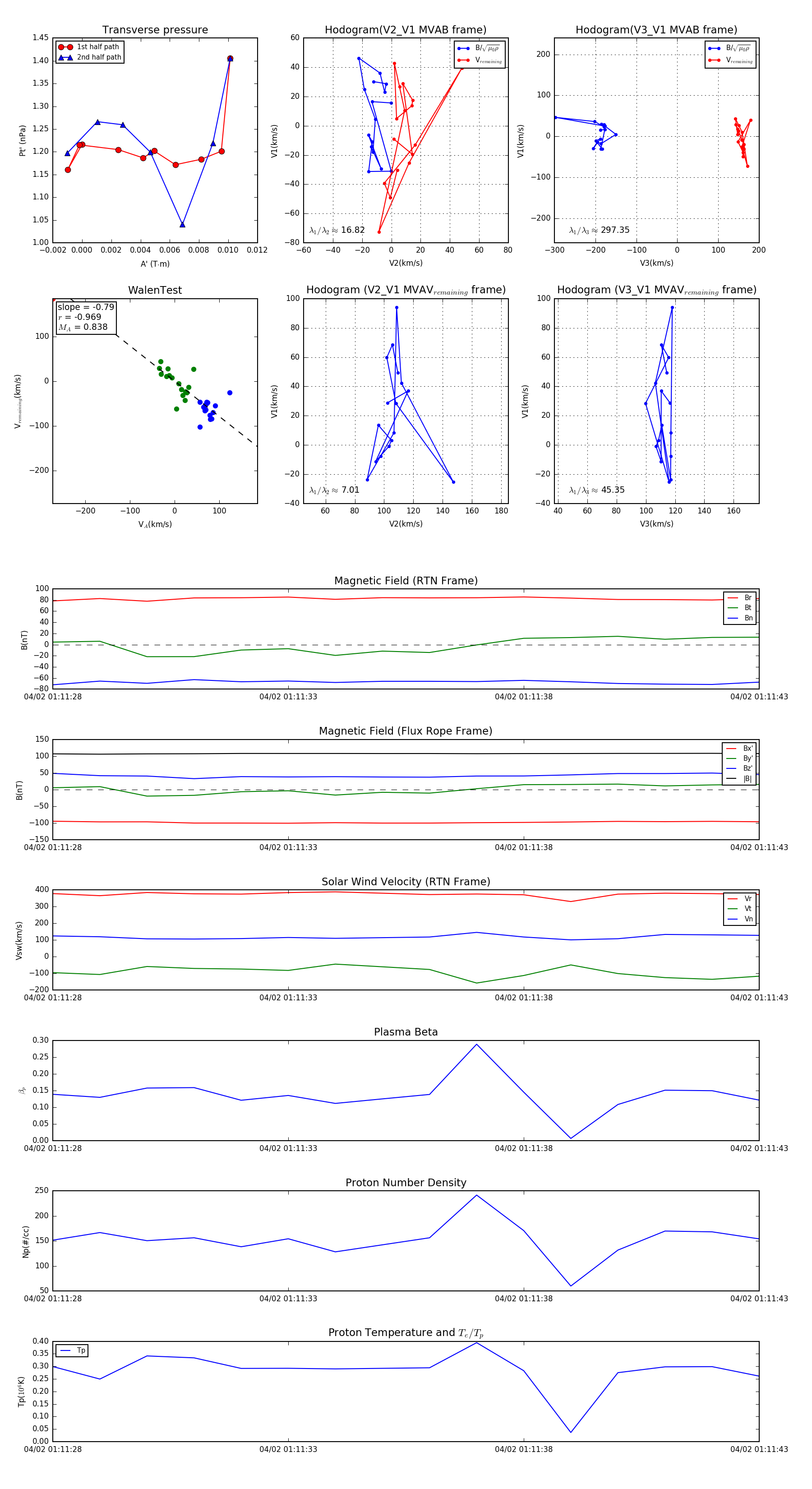
Flux Rope in 2024

Flux Rope Event 2024-04-02 01:11:28 ~ 2024-04-02 01:11:43 (16 seconds)


plot