HOME   LIST
‹–   –›

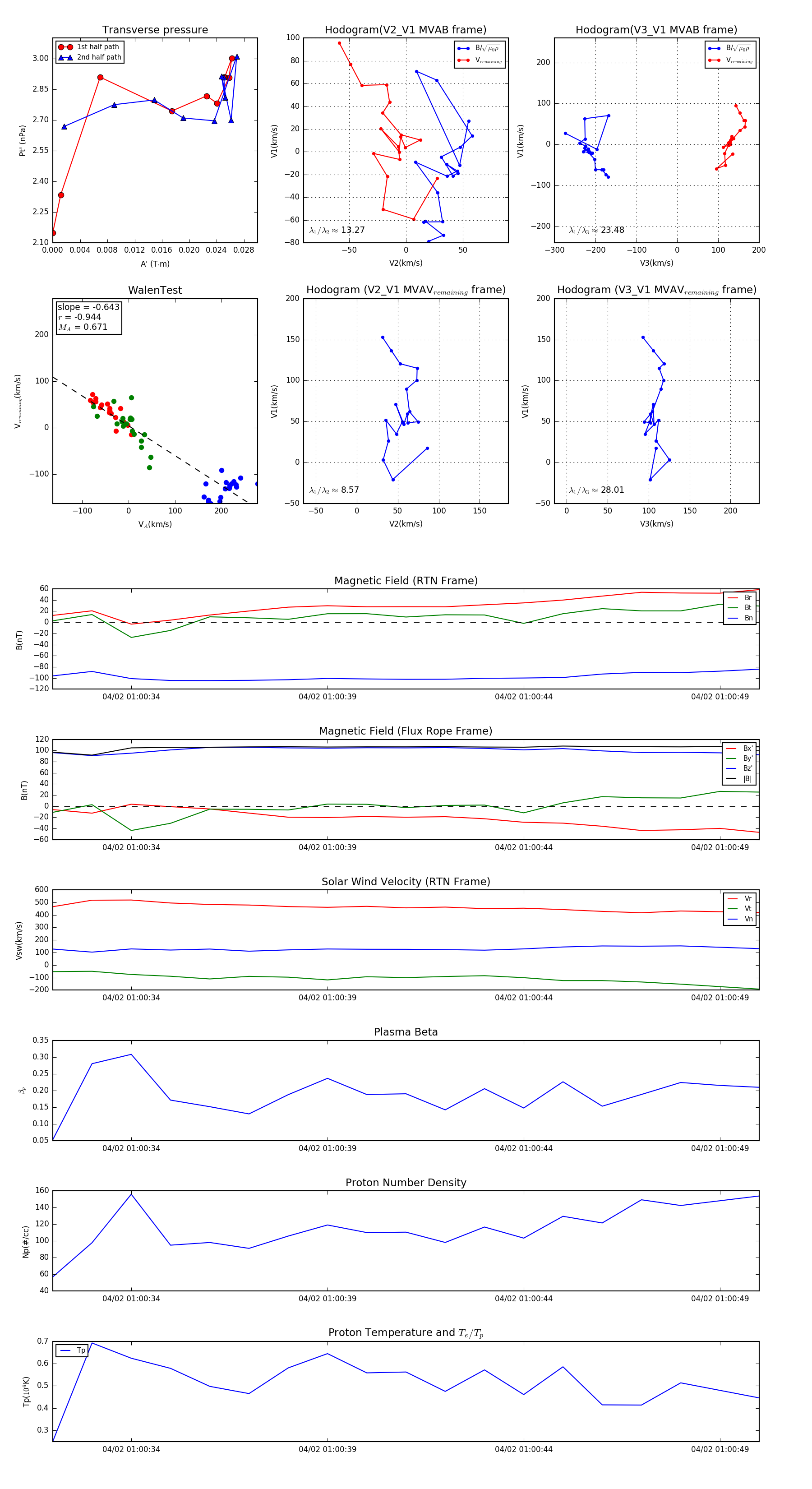
Flux Rope in 2024

Flux Rope Event 2024-04-02 01:00:32 ~ 2024-04-02 01:00:50 (19 seconds)


plot