HOME   LIST
‹–   –›

Flux Rope in 2024

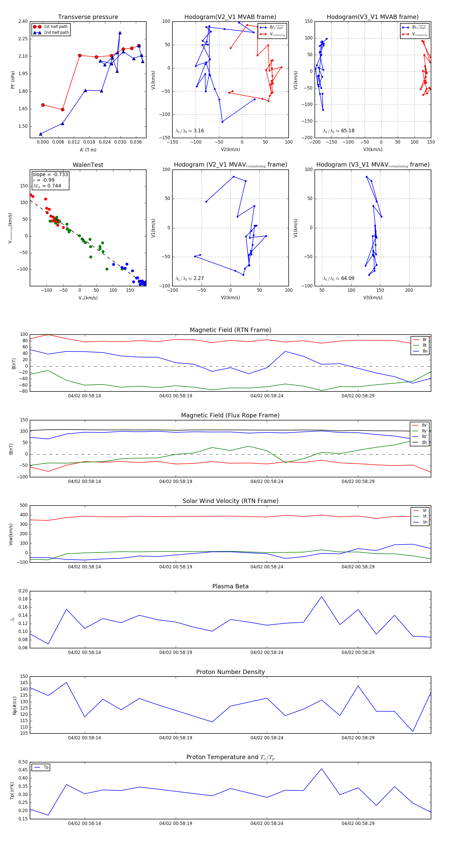
Flux Rope Event 2024-04-02 00:58:11 ~ 2024-04-02 00:58:33 (23 seconds)


plot