HOME   LIST
‹–   –›

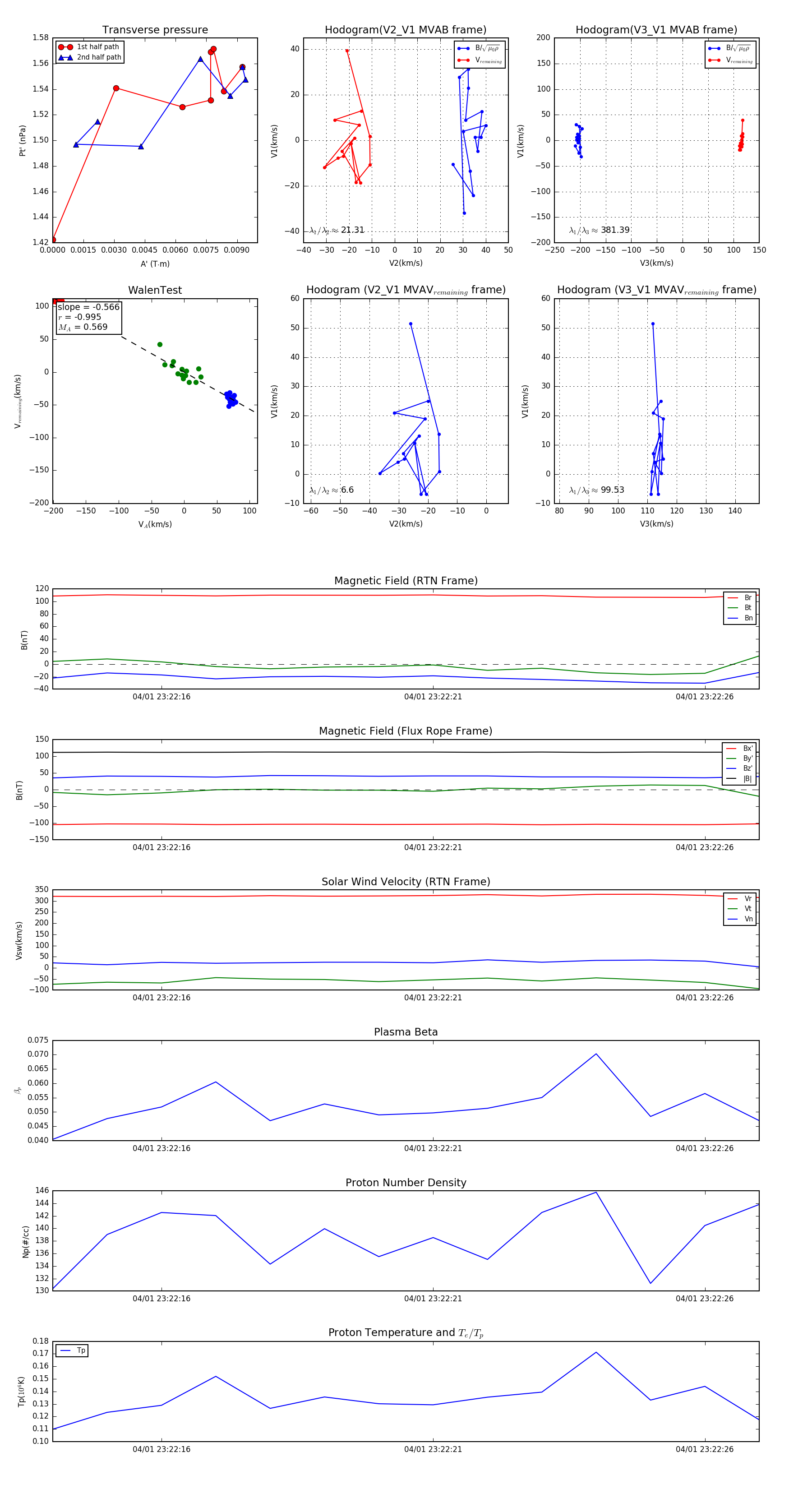
Flux Rope in 2024

Flux Rope Event 2024-04-01 23:22:14 ~ 2024-04-01 23:22:27 (14 seconds)


plot